

第1页 / 共15页

第2页 / 共15页

第3页 / 共15页
试读已结束,还剩12页,您可下载完整版后进行离线阅读
THE END
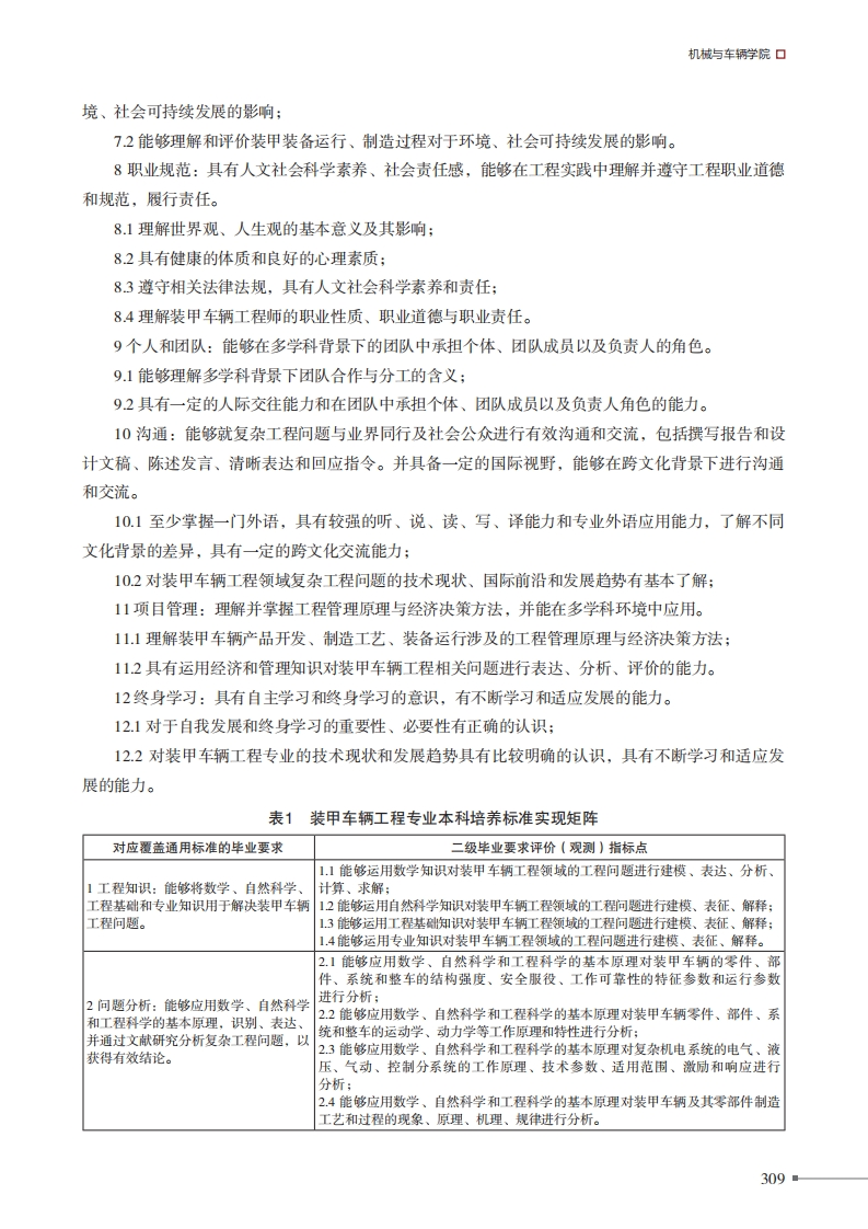
机械与车辆学院口装甲车辆工程专业培养方案一、专业培养日标:以国家安全和国防建设重大需求为导向,结合我国军用车辆及其他相关车辆行业的需求,培养德智体全面发展,具有科学素养、工程素养和人文素养,具备装甲车辆工程、车辆工程和机械工程等领域的专业基础知识、应用能力、创新意识、组织协调能力、工程实践能力,具有国际化视野和竞争力,能够在装甲车辆工程、车辆工程及机械工程等领域从事产品设计、制造、试验、科学研究和管理的国防拔尖创新型领军人才、科学家和工程师。本专业学生毕业后5年左右,预期达到以下目标:(1)具有高尚的职业道德和深厚的人文科学素养:(2)能有效运用工程技术原则提出装甲车辆工程或相关机械工程领域的技术解决方案;(3)能在跨职能团队中工作、交流并胜任领导或重要角色;(4)在与装甲车辆工程或相关专业领域内成功就业或攻读研究生学位;(5)通过继续教育或其他学习渠道不断增加知识和提升能力:(6)具有国际交流、合作能力和能为当地、本国及全球社会服务的能力。二、毕业要求:1工程知识:能够将数学、自然科学、工程基础和专业知识用于解决装甲车辆工程问题。1.1能够运用数学知识对装甲车辆工程领域的工程问题进行建模、表达、分析、计算、求解;12能够运用自然科学知识对装甲车辆工程领域的工程问题进行建模、表征、解释:13能够运用工程基础知识对装甲车辆工程领域的工程问题进行建模、表征、解释:1.4能够运用专业知识对装甲车辆工程领域的工程问题进行建模、表征、解释。2问题分析:能够应用数学、自然科学和工程科学的基本原理,识别、表达、并通过文献研究分析复杂工程问题,以获得有效结论。21能够应用数学、自然科学和工程科学的基本原理对装甲车辆的零件、部件、系统和整车的结构强度、安全服役、工作可靠性的特征参数和运行参数进行分析;22能够应用数学、自然科学和工程科学的基本原理对装甲车辆零件、部件、系统和整车的运动学、动力学等工作原理和特性进行分析:23能够应用数学、自然科学和工程科学的基本原理对复杂机电系统的电气、液压、气动、控制分系统的工作原理、技术参数、适用范围、激励和响应进行分析:307
请登录后查看评论内容