

第1页 / 共7页

第2页 / 共7页

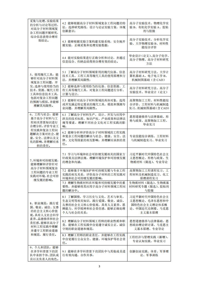
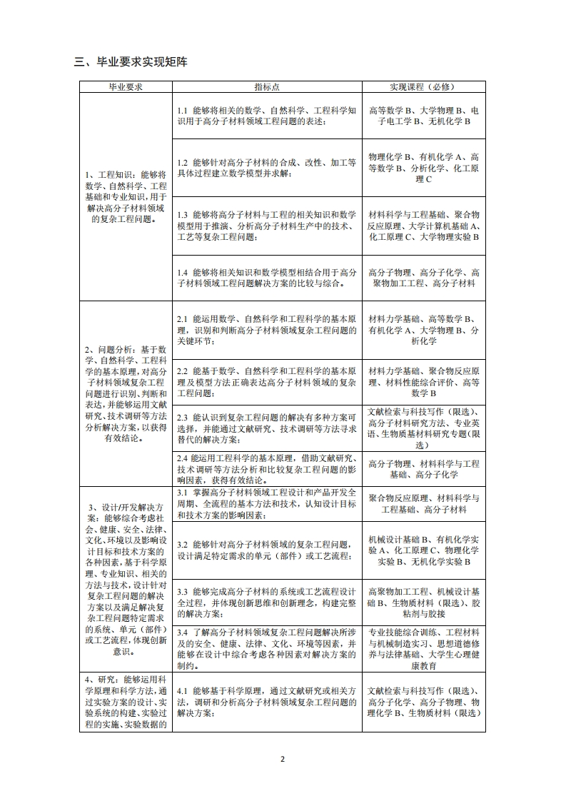
第3页 / 共7页
试读已结束,还剩4页,您可下载完整版后进行离线阅读
THE END
高分子材料与工程专业人才培养方案(专业代码:080407)一、培养目标本专业培养能够践行社会主义核心价值观,具有爱国主义精神、社会责任感、良好的职业道德和人文素养,具有宽广的自然科学知识、扎实的专业基础理论和专业技能,具备良好的分析、表达和解决工程问题的能力,较强的创新能力、团队合作能力、沟通交流能力和自学能力,能运用高分子材料的制备、加工、生产、应用、经营管理等专业知识和相关技术,在高分子材料及其相关领域从事科学研究、生产运行、技术开发、工程设计、技术管理等工作的高水平创新人才。毕业生在木材胶粘剂、生物质材料等林业生物质高分子材料的从业领域具有明显竞争优势。本专业学生毕业后5年左右在社会与专业领域的预期成就为:1.专业技能:具有工程数理知识和高分子材料与工程专业知识,具备创新能力,能够综合运用现代工具及多学科知识对高分子材料(特别是林业生物质高分子材料)领域复杂工程问题进行有效分析并提出系统性解决方案:2.职业定位:能够跟踪高分子材料及相关领域的前沿技术,承担高分子材料与工程(特别是林业生物质高分子材料)领域的科学研究与技术研发、产品开发与工程设计、生产运行与技术管理、市场营销与商务贸易等工作,达到工程师执业水平:3.基本素质:能够践行社会主义核心价值观,身心健康,具有爱国主义精神和社会责任感、良好的人文社会科学素养和工程职业道德,熟悉相关的法律法规及行业规范,注重可持续发展,在工程实践中能坚持公众利益优先。4.社会能力:具备良好的人际交往能力,有效的沟通表达能力、组织管理及执行能力,富有团队合作精神,能够有效带动工程实践项目的组织实施。5.自我发展:具有全球化意识和开阔的国际化视野,拥有自我发展和终身学习的能力,能够主动适应国内外职业环境的变化,不断掌握新兴技术,应对科技发展挑战。二、毕业要求本专业毕业生应具有以下12方面的知识和能力:1.工程知识:能够将数学、自然科学、工程基础和专业知识,用于解决高分子材料领域的复杂工程问题。2.问题分析:基于数学、自然科学、工程科学的基本原理,对高分子材料领域复杂工程问题进行识别、判断和表达,并能够运用文献研究、技术调研等方法分析解决方案,以获得有效结论。3.设计开发解决方案:能够综合考虑社会、健康、安全、法律、文化、环境以及影响设计目标和技术方案的各种因素,基于科学原理、专业知识、相关的方法与技术,设计针对复杂工程问题的解决方案以及满足解决复杂工程问题特定需求的系统、单元(部件)或工艺流程,体现创新意识。4.研究:能够运用科学原理和科学方法,通过实验方案的设计、实验系统的构建、实验过程的实施、实验数据的采集与处理、实验结果的分析与讨论等过程,对高分子材料领域复杂工程问题开展研究,综合信息获得合理有效结论。5.使用现代工具:能够针对高分子材料领域复杂工程问题,开发、选择与使用恰当的技术、资源、现代工程工具和信息技术工具,包括对复杂工程问题的预测与模拟,并能够理解其局限性。6.工程与社会:能够基于高分子材料与工程相关背景知识进行合理分析,评价专业工程实践和复杂工程问题解决方案对社会、健康、安全、法律以及文化的影响,并理解应承担的责任。7.环境和可持续发展:能够理解和评价针对高分子材料领域复杂工程问题的专业工程实践对环境、社会可持续发展的影响。8.职业规范:践行爱国、敬业、诚信、友善的社会主义核心价值观,具有人文社会科学素养、品德修养和社会责任感,能够在高分子材料工程实践中理解并遵守工程职业道德和规范,履行责任。9.个人和团队:能够在多学科背景下的团队中承担个体、团队成员以及负责人的角色。10.沟通:能够就高分子材料领域复杂工程问题与业界同行及社会公众进行有效沟通和交流,包括撰写报告和设计文稿、陈述发言、清晰表达或回应指令,并具备一定的国际视野,能够在跨文化背景下进行沟通和交流。11.项目管理:理解并掌握工程管理原理与经济决策方法,并能在多学科环境中应用。12.终身学习:具有自主学习和终身学习的意识,有不断学习和适应发展的能力,追求创新。1
请登录后查看评论内容