

第1页 / 共5页
试读已结束,还剩4页,您可下载完整版后进行离线阅读
THE END
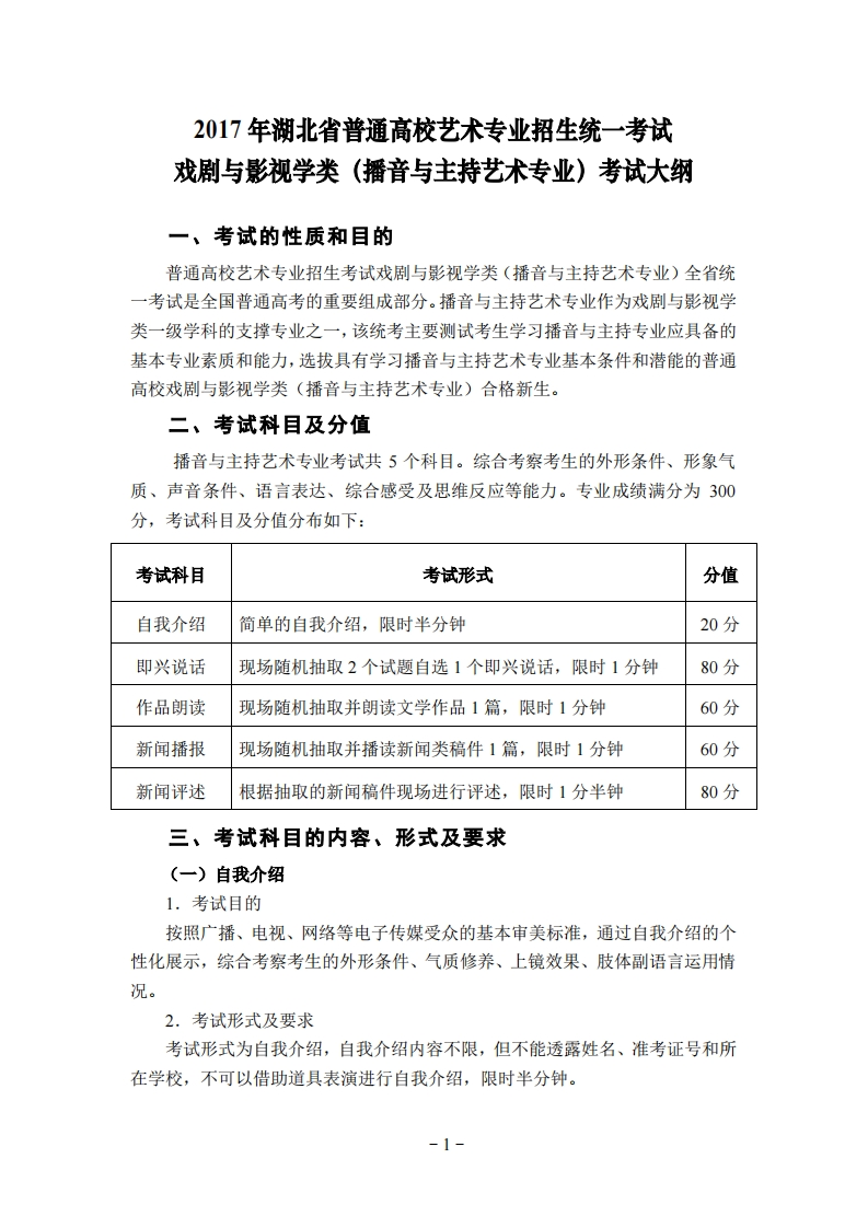
2017年湖北省普通高校艺术专业招生统一考试戏剧与影视学类(播音与主持艺术专业)考试大纲一、考试的性质和目的普通高校艺术专业招生考试戏剧与影视学类(播音与主持艺术专业)全省统一考试是全国普通高考的重要组成部分。播音与主持艺术专业作为戏剧与影视学类一级学科的支撑专业之一,该统考主要测试考生学习播音与主持专业应具备的基本专业素质和能力,选拔具有学习播音与主持艺术专业基本条件和潜能的普通高校戏剧与影视学类(播音与主持艺术专业)合格新生。二、考试科目及分值播音与主持艺术专业考试共5个科目。综合考察考生的外形条件、形象气质、声音条件、语言表达、综合感受及思维反应等能力。专业成绩满分为300分,考试科目及分值分布如下:考试科目考试形式分值自我介绍简单的自我介绍,限时半分钟20分即兴说话现场随机抽取2个试题自选1个即兴说话,限时1分钟80分作品朗读现场随机抽取并朗读文学作品1篇,限时1分钟60分新闻播报现场随机抽取并播读新闻类稿件1篇,限时1分钟60分新闻评述根据抽取的新闻稿件现场进行评述,限时1分半钟80分三、考试科目的内容、形式及要求(一)自我介绍1.考试目的按照广播、电视、网络等电子传媒受众的基本审美标准,通过自我介绍的个性化展示,综合考察考生的外形条件、气质修养、上镜效果、肢体副语言运用情况。2.考试形式及要求考试形式为自我介绍,自我介绍内容不限,但不能透露姓名、准考证号和所在学校,不可以借助道具表演进行自我介绍,限时半分钟。
请登录后查看评论内容