

第1页 / 共4页
试读已结束,还剩3页,您可下载完整版后进行离线阅读
THE END
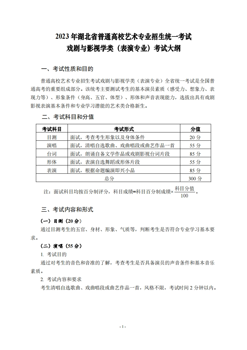
2023年湖北省普通高校艺术专业招生统一考试戏剧与影视学类(表演专业)考试大纲一、考试性质和目的普通高校艺术专业招生考试戏剧与影视学类(表演专业)全省统一考试是全国普通高考的重要组成部分。该统考主要测试考生的基本演员素质(感受力、想象力、表现力等)、形象条件(身高、五官、体型)、形体和声音表现能力,选拔出具有戏剧影视表演基本条件和专业学习潜能的艺术类合格新生。二、考试科目和分值考试科目考试形式分值目测面试,考查考生形象以及身体条件20分演唱面试,清唱自选歌曲、戏曲唱段或曲艺作品一首55分台词面试,朗诵自备文学作品或戏剧影视台词片段85分形体面试,表演自选舞蹈或形体片段55分表演面试,根据命题编演即兴小品85分总分300分注:面试科目均按百分制评分,科目成绩=科目百分制成绩×科目分值100三、考试内容和形式(一)目测(20分)通过目测考生的五官、身材、形象、气质等,判断考生是否符合专业学习基本要求。(二)泼唱(55分)1.考试目的通过对考生的音色和音准的了解,考查考生是否具备演员的声音条件和基本音乐素质。2.考试内容和要求考生清唱自选歌曲、戏曲唱段或曲艺作品一首,风格不限,考试时间2分钟以内。-1-
请登录后查看评论内容