

第1页 / 共46页
试读已结束,还剩45页,您可下载完整版后进行离线阅读
THE END
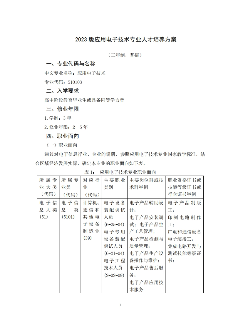
2023版应用电子技术专业人才培养方案(三年制,普招)一、专业代码与名称中文专业名称:应用电子技术专业代码:510103二、入学要求高中阶段教育毕业生或具备同等学力者三、修业年限1.学制:3年2.修业年限:2一5年四、职业面向(一)职业面向通过对电子信息行业、企业的调研,参照应用电子技术专业国家教学标准,结合区域经济发展实际,确定本专业的职业面向如下表。表1:应用电子技术专业职业面向所属专所属专对应行主要职业主要岗位群或技职业资格证书或业大类业类业类别术群举例技能等级证书或(代码)(代码)(代码)行企证书举例电子信电子信计算机、电子设备电子产品辅助设电子产品制版息大类息类通信和装配调试计:工:(51)(5101)其他电人员电子产品安装调印制电路制作子设备(6-25-04)试:电子产品生工:制造业电子专用产工艺管理:广电和通信设备(39)设备装配电子产品检测与电子装接工:调试人员质量管理:集成电路开发与(6-21-04)电子产品生产设测试技能等级证电子工程备操作与维护:书:技术人员电子产品售后服(2-02-09)务电子产品应用技术服务
请登录后查看评论内容