440新闻与传播专业基础2023考试大纲

440新闻与传播专业基础2023考试大纲新质力文库 - 聚焦新质生产力发展的数字化知识库_行业洞察 / 理论成果 / 实践指南免费下载新质力文库
440新闻与传播专业基础2023考试大纲
此内容为付费资源,请付费后查看
911
立即购买
您当前未登录!建议登陆后购买,可保存购买订单
付费资源

第1页 / 共1页
已完成全部阅读,共1
THE END
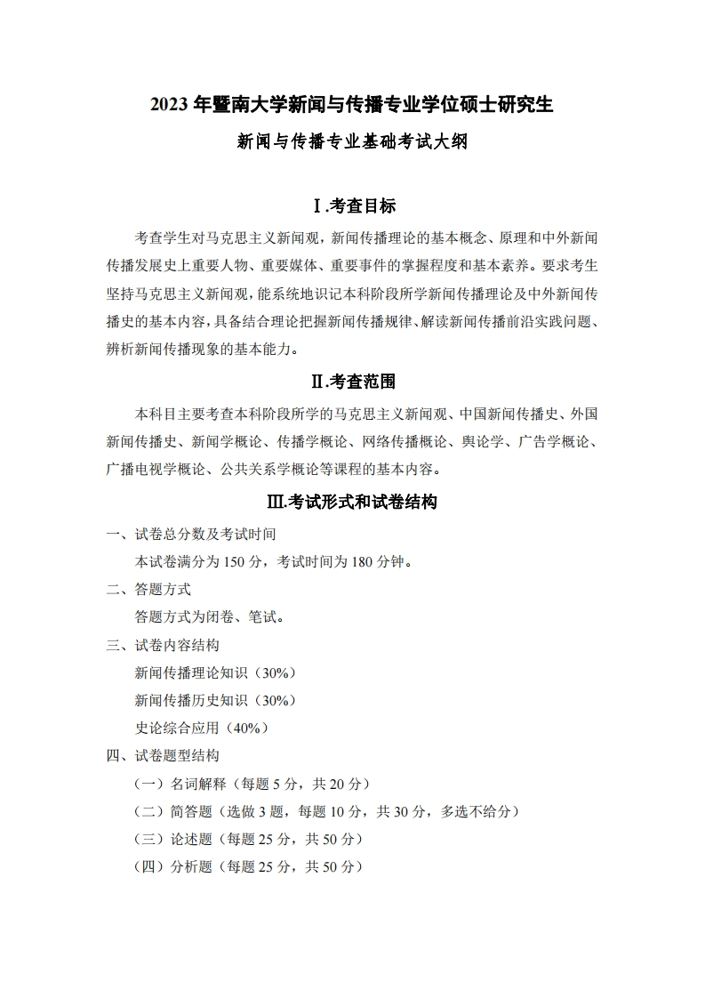
2023年暨南大学新闻与传播专业学位硕士研究生新闻与传播专业基础考试大纲I.考查目标考查学生对马克思主义新闻观,新闻传播理论的基本概念、原理和中外新闻传播发展史上重要人物、重要媒体、重要事件的掌握程度和基本素养。要求考生坚持马克思主义新闻观,能系统地识记本科阶段所学新闻传播理论及中外新闻传播史的基本内容,具备结合理论把握新闻传播规律、解读新闻传播前沿实践问题、辨析新闻传播现象的基本能力。Ⅱ.考查范围本科目主要考查本科阶段所学的马克思主义新闻观、中国新闻传播史、外国新闻传播史、新闻学概论、传播学概论、网络传播概论、舆论学、广告学概论、广播电视学概论、公共关系学概论等课程的基本内容。Ⅲ考试形式和试卷结构一、试卷总分数及考试时间本试卷满分为150分,考试时间为180分钟。二、答题方式答题方式为闭卷、笔试。三、试卷内容结构新闻传播理论知识(30%)新闻传播历史知识(30%)史论综合应用(40%)四、试卷题型结构(一)名词解释(每题5分,共20分)(二)简答题(选做3题,每题10分,共30分,多选不给分)(三)论述题(每题25分,共50分)(四)分析题(每题25分,共50分)
喜欢就支持一下吧
评论 抢沙发

请登录后发表评论

    请登录后查看评论内容