GC-MS操作规程

GC-MS操作规程新质力文库 - 聚焦新质生产力发展的数字化知识库_行业洞察 / 理论成果 / 实践指南免费下载新质力文库
GC-MS操作规程
此内容为付费资源,请付费后查看
913
立即购买
您当前未登录!建议登陆后购买,可保存购买订单
付费资源

第1页 / 共1页
已完成全部阅读,共1
THE END
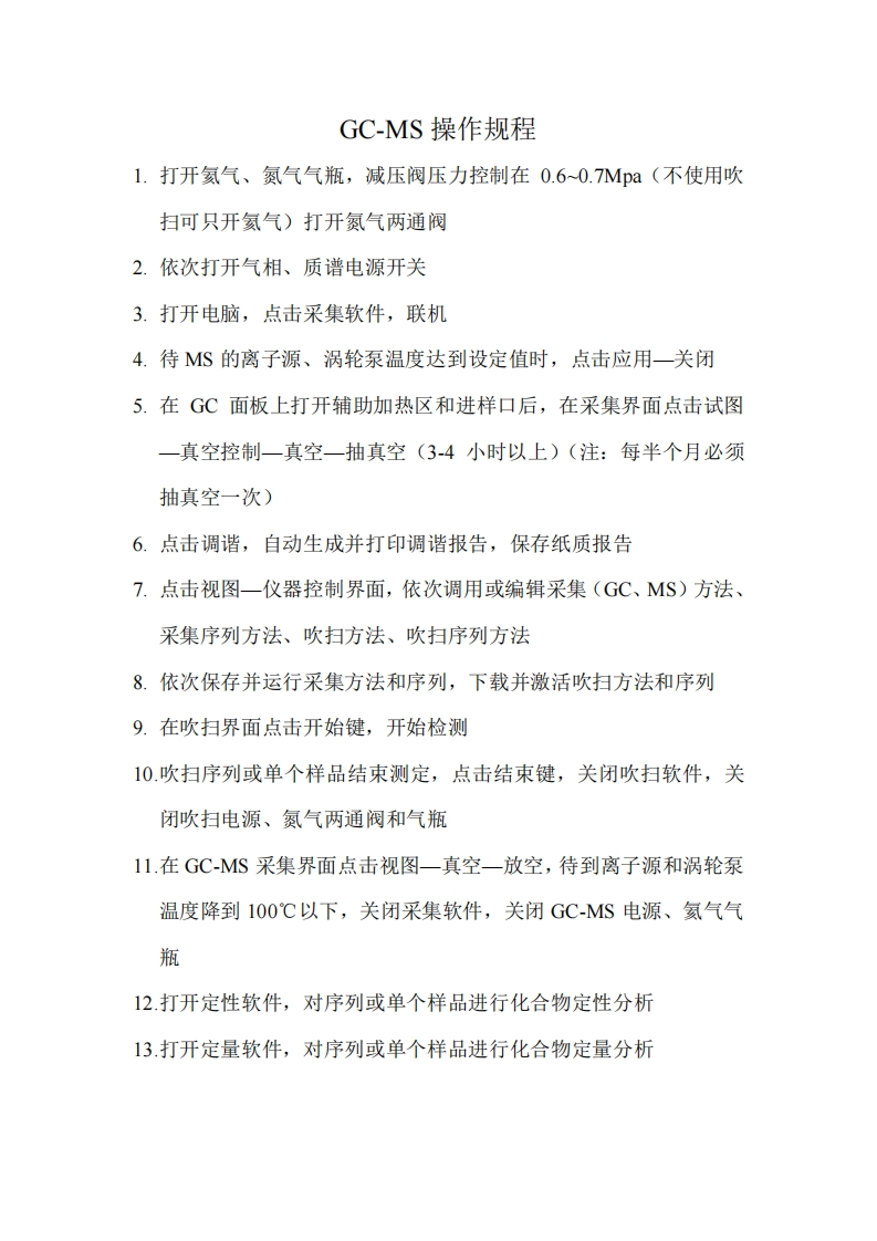
GC-MS操作规程1.打开氦气、氮气气瓶,减压阀压力控制在0.60.7Mpa(不使用吹扫可只开氦气)打开氮气两通阀2.依次打开气相、质谱电源开关3.打开电脑,点击采集软件,联机4.待MS的离子源、涡轮泵温度达到设定值时,点击应用一关闭5.在GC面板上打开辅助加热区和进样口后,在采集界面点击试图一真空控制一真空一抽真空(3-4小时以上)(注:每半个月必须抽真空一次)6.点击调谐,自动生成并打印调谐报告,保存纸质报告7.点击视图一仪器控制界面,依次调用或编辑采集(GC、MS)方法、采集序列方法、吹扫方法、吹扫序列方法8.依次保存并运行采集方法和序列,下载并激活吹扫方法和序列9.在吹扫界面点击开始键,开始检测10.吹扫序列或单个样品结束测定,点击结束键,关闭吹扫软件,关闭吹扫电源、氮气两通阀和气瓶11.在GC-MS采集界面点击视图一真空一放空,待到离子源和涡轮泵温度降到100℃以下,关闭采集软件,关闭GC-MS电源、氦气气瓶12.打开定性软件,对序列或单个样品进行化合物定性分析13.打开定量软件,对序列或单个样品进行化合物定量分析
喜欢就支持一下吧
评论 抢沙发

请登录后发表评论

    请登录后查看评论内容