

第1页 / 共17页
试读已结束,还剩16页,您可下载完整版后进行离线阅读
THE END
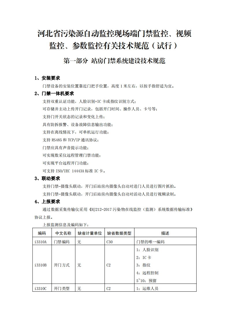
河北省污染源自动监控现场端门禁监控、视频监控、参数监控有关技术规范(试行)第一部分站房门禁系统建设技术规范1、安装要求门禁设备的安装位置靠近门把手位置,高度1米左右,以按手指舒适为宜。2、门禁一体机要求支持双重认证功能,人脸识别+IC卡或指纹识别方式:可存储并主动上传开门记录,包括开门时间、操作人员、卡号等:支持门开关状态的记录和变化上传:具有防拆报警、设备故障信息输出功能:支持在离线情况下,可单机运行功能:支持RS485和TCP/IP通讯协议:门禁应具有声音提示功能:可实现数采仪远程管理门禁功能:可实现平台远程开门功能:可支持IS0/IEC14443A标准IC卡。3、联动要求支持门禁-摄像头联动,开门后站房内摄像头自动对进门人员进行图片抓拍。支持门禁-摄像头联动,开门后站房内摄像头自动对活动人员进行视频录制。4、上报要求通过数据采集传输仪采用《H盯212-2017污染物在线监控(监测)系统数据传输标准》协议上报。上报监测信息及编码如下:编码中文名称缺省计量单位缺省数据类型描述i3310A门禁编码无C30门禁的唯一编码1:人脸识别2:IC卡i3310B开门方式无C23:指纹4:远程控制510:预留i3310C开门类型无C21:运维人员
请登录后查看评论内容