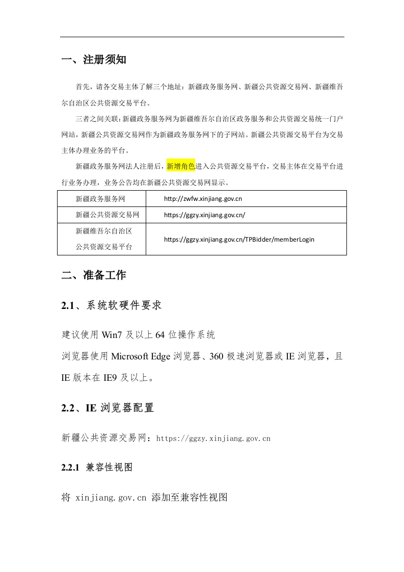
新疆维吾尔自治区公共资源交易平台注册流程操作手册

新疆维吾尔自治区公共资源交易平台注册流程操作手册新质力文库 - 聚焦新质生产力发展的数字化知识库_行业洞察 / 理论成果 / 实践指南免费下载新质力文库
新疆维吾尔自治区公共资源交易平台注册流程操作手册
此内容为付费资源,请付费后查看
1323
立即购买
您当前未登录!建议登陆后购买,可保存购买订单
付费资源

第1页 / 共26页

第2页 / 共26页
试读已结束,还剩24页,您可下载完整版后进行离线阅读
THE END
Epoint.新点国泰新点软件股份有限公司地址:江苏省张家港市江帆路8号(http:/m.epoint.com.cn)电话:0512-58188000传真:0512-58132373新疆维吾尔自治区公共资源交易平台注册流程操作手册V1.1国泰新点软件股份有限公司
喜欢就支持一下吧
评论 抢沙发

请登录后发表评论

    请登录后查看评论内容