

第1页 / 共3页

第2页 / 共3页
试读已结束,还剩1页,您可下载完整版后进行离线阅读
THE END
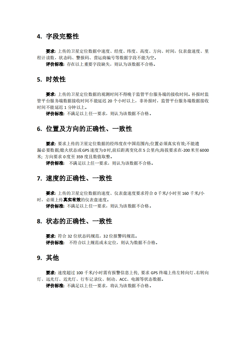
目录一、上传数据要求及评价标准.………emmmmmmm-mememmm-mmmmmme-1.上传资质………2.车牌号、车牌颜色.13.上传频率、数量.14.字段完整性………25.时效性………26.位置及方向的正确性、一致性27.速度的正确性、一致性.28.状态的正确性、一致性29.其他……2二、异常代码及说明……“3上传数据要求及评价标准1.上传资质要求:营运商只能上传获得两客一危经营许可,且授权服务的车辆的卫星定位数据,不得违规上传。评价标准:不满足要求的上传数据为不合格数据。2.车牌号、车牌颜色要求:车牌号:车牌号长度为7,第一个为‘浙’,并符合规则(如:浙A12345),不得出现#、*等符号。车牌颜色代码:限定为(1、2)。评价标准:不满足要求的上传数据为不合格数据。3.上传频率、数量要求:卫星定位数据上传间隔:在点火状态下,车辆上传间隔为每1530秒1条:在熄火状态下,车辆上传间隔为每14~16分钟1条。车辆熄火后终端至少需要传输2小时熄火定位数据。评价标准:计算不满足要求的程度,超过一定程度,则认为当天数据不合格.若当天上传数据总量少于60条或大于10000条,也认为当天数据不合格。(缺失的定义:点火状态下30秒以上未上传,熄火状态下16分钟以上未上传.冗余的定义:点火状态下15秒以内上传,熄火状态下14分钟以内上传)。
请登录后查看评论内容