

第1页 / 共8页

第2页 / 共8页
试读已结束,还剩6页,您可下载完整版后进行离线阅读
THE END
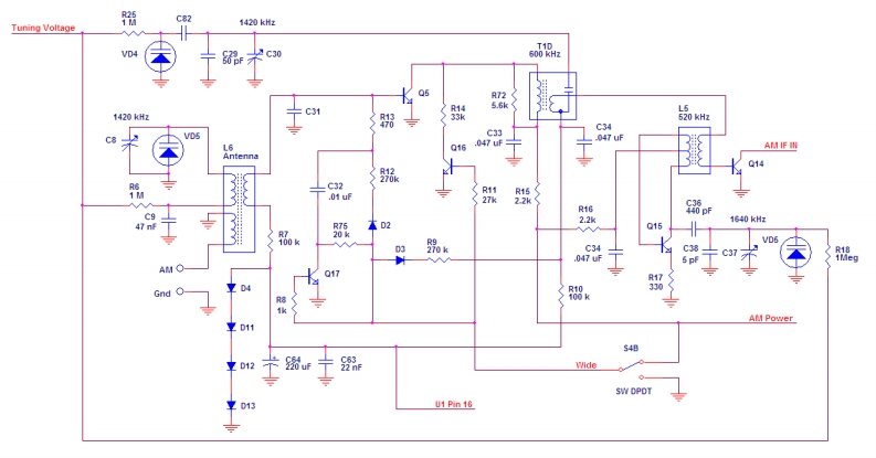
阳C821420 kHzTuning VoltageVD42c30T1D600 kHzQ5R725.6kC31L51420 kHz號520 kHzC34C33C8,047uF047uFL6Q16AM IF INAntenna014R127270k.C321 MR11.01ufR1527k2.2kR16pFC947 nFR75D22.21640kH工Q15R720kA00k03C34C38AA.047 UFc37gAM O017R17GndD4330R&100K1AM PowerD11548D12WideSW DPOT里D13U1 Pin 16
请登录后查看评论内容