土木工程检测技术专业(普高三年制)人才培养方案

土木工程检测技术专业(普高三年制)人才培养方案新质力文库 - 聚焦新质生产力发展的数字化知识库_行业洞察 / 理论成果 / 实践指南免费下载新质力文库
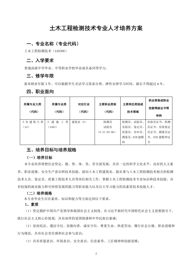
土木工程检测技术专业(普高三年制)人才培养方案
此内容为付费资源,请付费后查看
1333
立即购买
您当前未登录!建议登陆后购买,可保存购买订单
付费资源

第1页 / 共28页

第2页 / 共28页
试读已结束,还剩26页,您可下载完整版后进行离线阅读
THE END
度东避没藏紫技饮院10GUANGDONG CONSTRUCTION POLYTECHNIC土木工程检测技术专业人才培养方案专业名称:土木工程检测技术专业代码:440306适用年级:2024级修业年限:3年所属院系:土木工程学院编制部门:土木工程检测技术教研室广东建设职业技术学院制2024年4月
喜欢就支持一下吧
评论 抢沙发

请登录后发表评论

    请登录后查看评论内容