手册编号213:ID-E880_cn中文使用操作说明书手册

手册编号213:ID-E880_cn中文使用操作说明书手册-找手册网
手册编号213:ID-E880_cn中文使用操作说明书手册
此内容为付费资源,请付费后查看
1923
付费资源

第1页 / 共5页

第2页 / 共5页

第3页 / 共5页

第4页 / 共5页

第5页 / 共5页
已完成全部阅读,共5
THE END
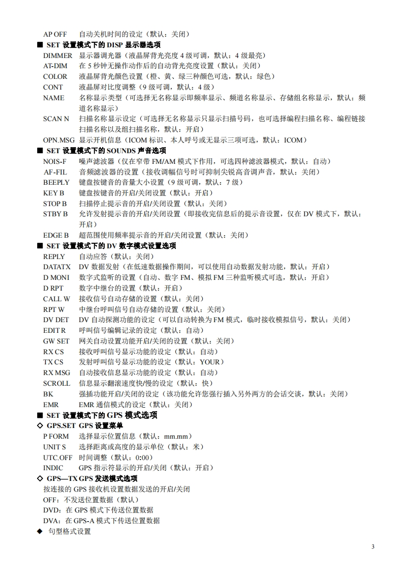
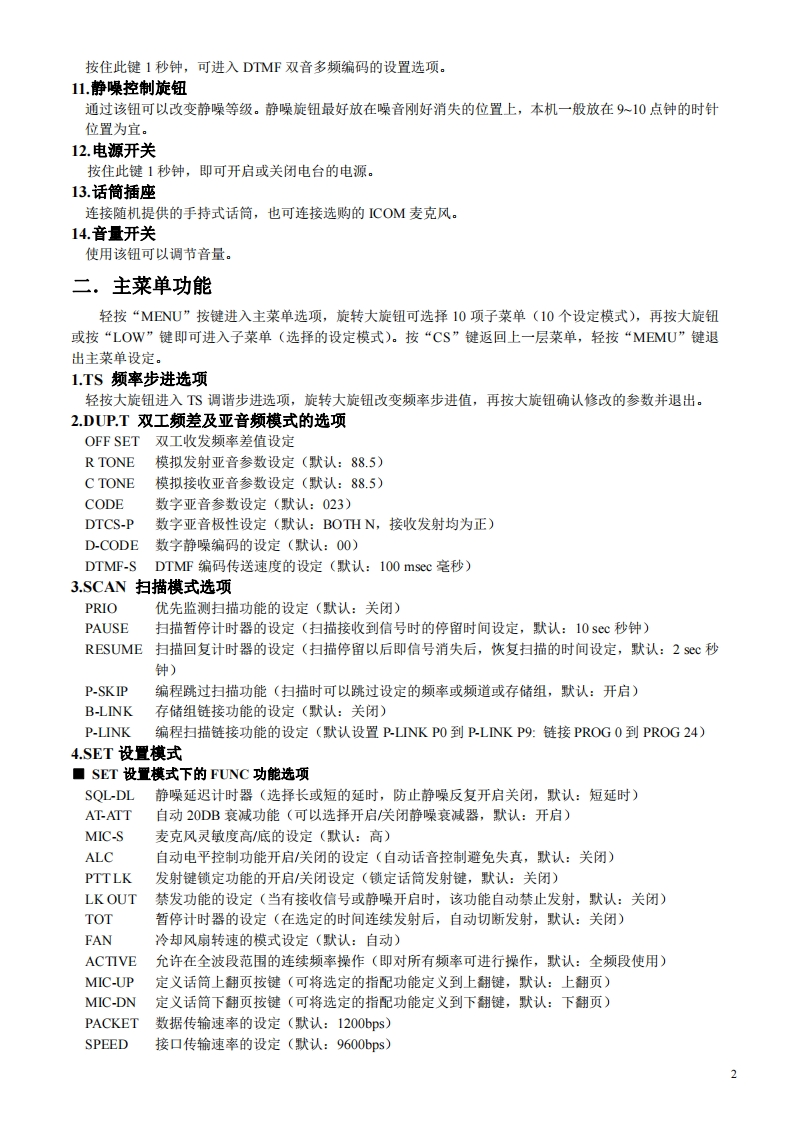
D-E880简易中文说明书面板按键介绍功能显示(液晶显示)OIG/TRL■x■On DUP-0DTC5QL-RPRIO GP5回站0☑☑☑☑☑R可LOWMID FMNAMDVGA BUSY型ONE UR RX-3DUPC四FOMHMCALL346巾12131菜单键、键盘锁键轻按此键进入本机菜单,可设定电台具体参数:长按此键可锁住键盘,使面板按钮失效。2.选择存储写入键、频道存储键轻按此键进入存储写入模式,频道号开始闪动,可以选择未存储频率的隐藏频道(空频道):长按此键可将设置的频率和操作模式等信息编程存储到当前的频道里。3.调谐旋钮频率模式下旋转该钮可以调整频率,信道模式下可以选择存储频道。另外,还用于设置模式选项的设置以及扫描方向的设置。4频段键、模式键在频率模式下轻按该钮进入频段选择状态,再旋转该钮即可改变频段:按住该钮1秒钟进入操作模式选择状态,再旋转该钮即可改变当前频率的通讯模式,比如FM、AM、DV数字模式等。5.频率模式键、兆赫位键、扫描键信道模式下轻按此键可进入VFO频率模式:在VFO频率模式下,轻按此键可修改兆赫位的频率(1MHz或1OMHz):按住此键1秒钟,则进入扫描类型选择状态。扫描期间按此键则取消扫描。6.信道模式键、亚音设置键在VFO频率模式下,轻按此键进入信道模式:在信道模式下,轻按此键可进入呼叫频道:按住此键1秒钟,可进入音调(静噪)功能选择状态,再旋转大旋钮,即可选择设定当前显示频率的静噪(亚音频)功能。7.DR、UR键(D-STAR数字模式下)轻按此键可以选择D数字中继模式,再旋转旋钮即可选择要使用的数字中继台。在DV数字模式下,按住此键1秒钟,进入UR短信息选择状态,旋转旋钮选择UR短信总。8.短信息键、接收短信息键(D-STAR数字模式下)在DV模式下,轻按此键,显示当前短信总,再旋转大旋钮,选择UR、R1、R2和MY的短信息。在DV模式下,按住此键1秒钟,将接收到的短信息(呼叫者的和接收数字中继1/2的)调整设置到当前短信息。9.高低功率键、双工频差键轻按此键可以设定电台发射高中低三档功率:按住此键1秒钟,进入双工操作选择状态,再旋转大旋钮即可选择双工方向(频差的正负)。10.监听键、DTMF键轻按此键可以打开电台静噪开关:
喜欢就支持一下吧
评论 抢沙发

请登录后发表评论

    请登录后查看评论内容