手册编号216:ICOM-ic-208h_cn简易使用说明书手册

手册编号216:ICOM-ic-208h_cn简易使用说明书手册-找手册网
手册编号216:ICOM-ic-208h_cn简易使用说明书手册
此内容为付费资源,请付费后查看
1923
付费资源

第1页 / 共7页

第2页 / 共7页

第3页 / 共7页

第4页 / 共7页

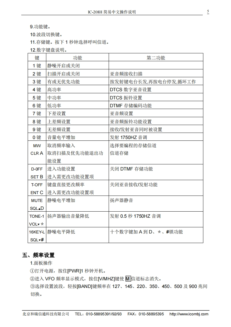
第5页 / 共7页
试读已结束,还剩2页,您可下载完整版后进行离线阅读
THE END
iCOM田即456001C-208H使用说明书北京和瑞信通科技有限公司
喜欢就支持一下吧
评论 抢沙发

请登录后发表评论

    请登录后查看评论内容