手册编号1:YAESU-FT-4XR高级用户使用操作说明书手册

手册编号1:YAESU-FT-4XR高级用户使用操作说明书手册-找手册网
手册编号1:YAESU-FT-4XR高级用户使用操作说明书手册
此内容为付费资源,请付费后查看
1921
付费资源

第1页 / 共35页

第2页 / 共35页

第3页 / 共35页

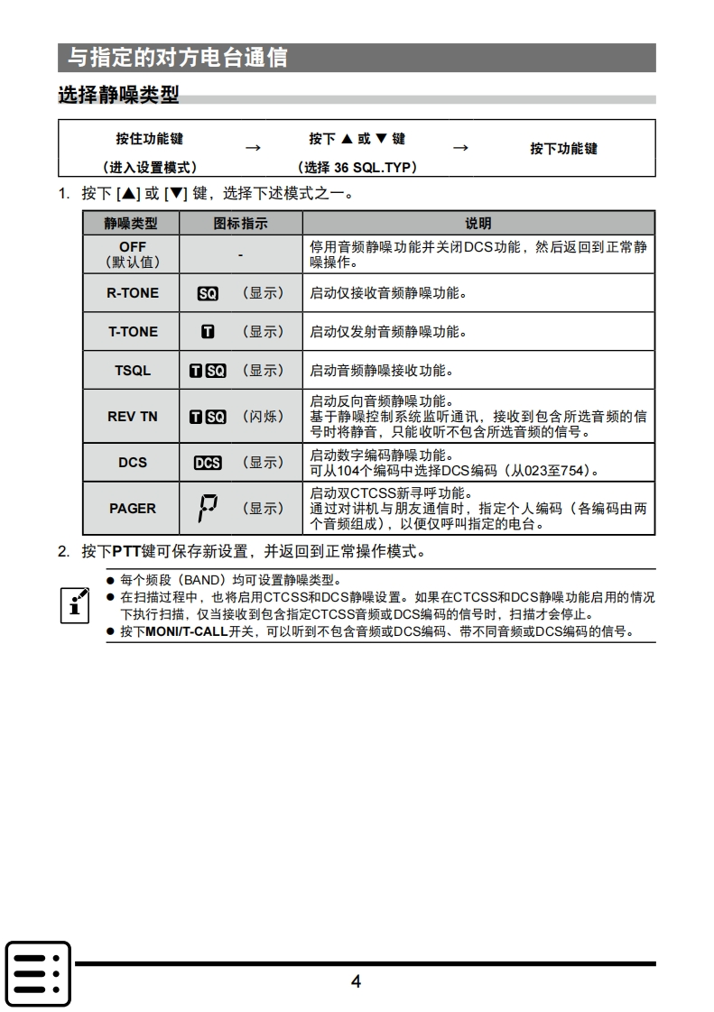
第4页 / 共35页

第5页 / 共35页
试读已结束,还剩30页,您可下载完整版后进行离线阅读
THE END
YAESUVHF/UHF双频段FM对讲机FT-4XR高级手册AD今TJDUAL BAND TRANSCEIVERFT-4XE3446.5000回a■■■0■■■a01E2ABcF3oEe▲4GHI 5JKL 6MNO7股E8uwF9竖IP1Vwm0sETF#aOP2任何时候点击当前浏览页左下角的将返回目录页。
喜欢就支持一下吧
评论 抢沙发

请登录后发表评论

    请登录后查看评论内容