Kenwood_IF-10D_电器原理图

Kenwood_IF-10D_电器原理图-找手册网
Kenwood_IF-10D_电器原理图
此内容为付费资源,请付费后查看
1921
付费资源

第1页 / 共2页

第2页 / 共2页
已完成全部阅读,共2
THE END
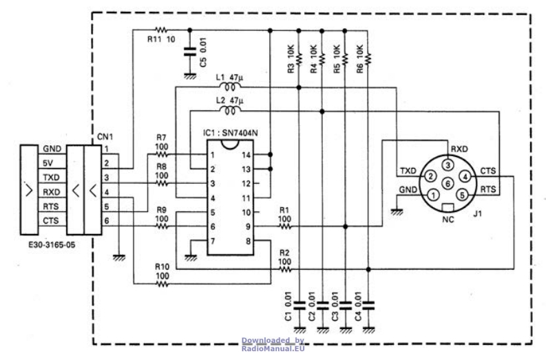
Kenwood TS-50 HF TransceiverIF-10D module for Computer InterfaceThis is the entire circuit of the (expensive and now-discontinued)Kenwood IF-10D interface for the TS-50transceiver.It inverts TTL-level data from the radio's digital control board to the "half-RS232"output seen atthe 5-pin DIN computer-control connector of other Kenwood transceivers.The four inverters are 4/6ths ofa 74LS04 TTL hex inverter.The device is packaged in a metal box with the same 5-pin DIN connector seen on the rear panels of largerKenwood radios.A 7"pigtail with a 6-contact high-density miniature connector mates with the radiomotherboard through a hole on the underside of the TS50.Although Kenwood recommends that you then use their IF-232 interface to+5convert from 0V/+5 V to true -12V/+12V RS-232 levels,most PC serialports will work with this interface as-is.The main advantage of the IF-232is ground isolation--their interface incorporates opto-isolators1010 uHRTSCTSfmtoRadioComputer+510010 uHTXDRXDfmtoRadioComputer+5CTSRTStofmRadioCom puter+51010RXDTXDtofmRadioComputerStephen H.Smith wa8lmf aol.com 4 December 2003Downloaded byRadioManual.EU
喜欢就支持一下吧
评论 抢沙发

请登录后发表评论

    请登录后查看评论内容