ICOM艾可慕ICAS_CW-TX-136R_user操作说明书手册

ICOM艾可慕ICAS_CW-TX-136R_user操作说明书手册-找手册网
ICOM艾可慕ICAS_CW-TX-136R_user操作说明书手册
此内容为付费资源,请付费后查看
1921
付费资源

第1页 / 共7页

第2页 / 共7页

第3页 / 共7页

第4页 / 共7页

第5页 / 共7页

第6页 / 共7页

第7页 / 共7页
已完成全部阅读,共7
THE END
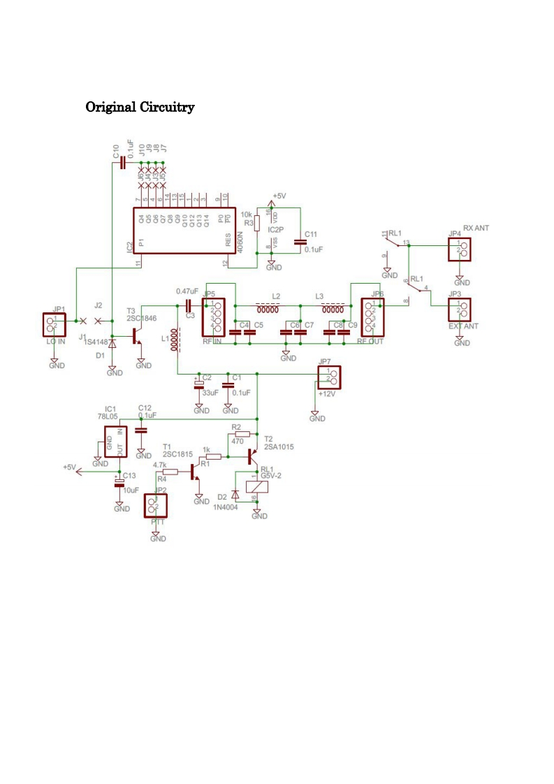
CW-TX-136R 136kHz CW Transmitter Kit ManualICAS Enterpriseslast updated Oct.1,2012This is an easy kit of 136kHz CW transmitter.When used with the USB synthesizer kitsupplied by QR2000 group,you can vary tx frequency.The schematics are on the last pages of this manual.SpecificationsTX Frequency:fixed at 136.5kHz(8.736MHz +64)Output Power:about 2wattws (DC 12V)Operational Voltages:DC 9 to 13.8VNotes:In this picture,the RX connector used is a BNC,but the actually the one supplied is anRCA type to avoid possible wrong connection.Either enclosure or LED light is NOT supplied along with this kit.
喜欢就支持一下吧
评论 抢沙发

请登录后发表评论

    请登录后查看评论内容