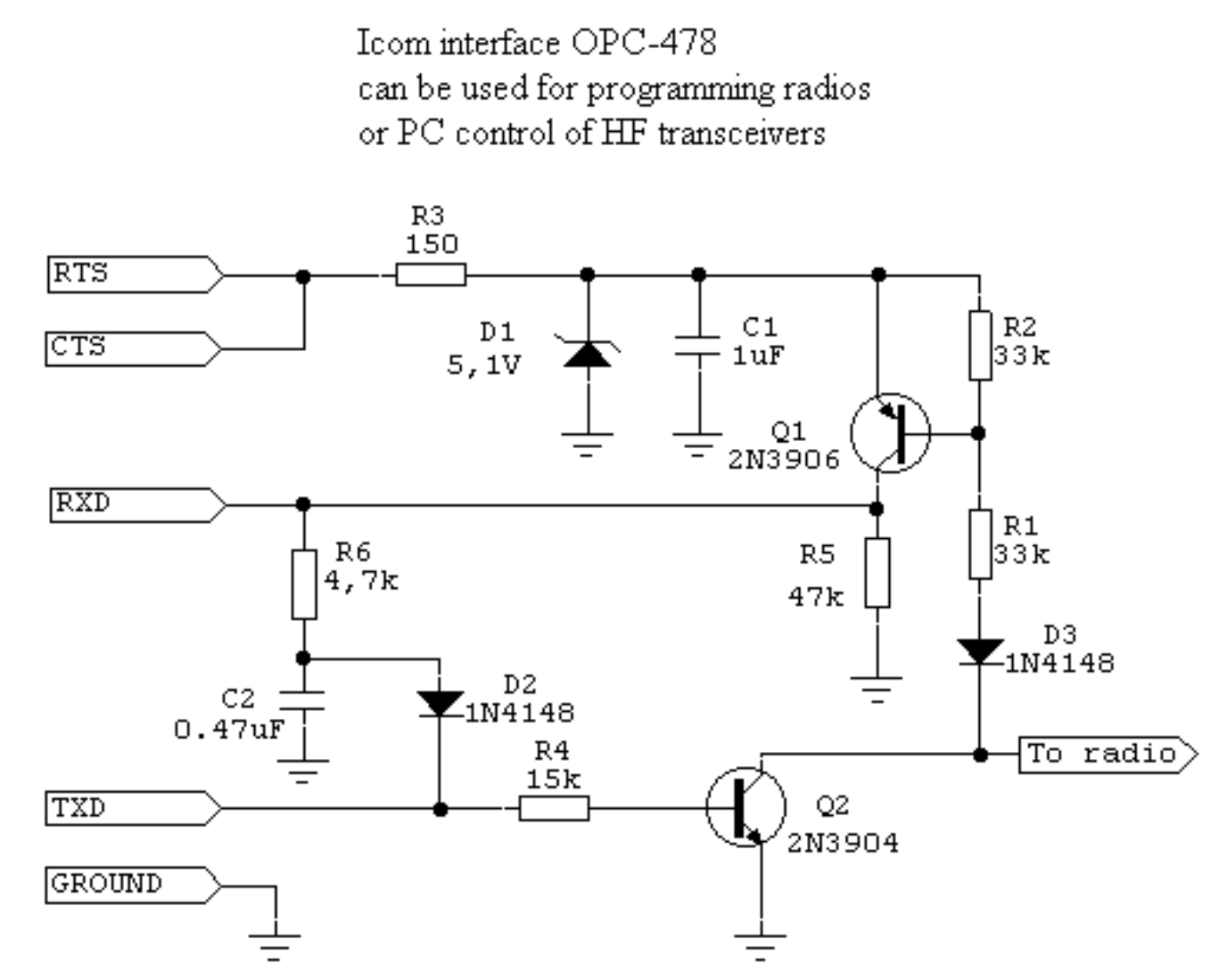
ICOM艾可慕Icom_OPC-478_电器原理图_2找手册网31天前发布关注私信47.22KB2页035ICOM艾可慕Icom_OPC-478_电器原理图_2此内容为付费资源,请付费后查看¥19¥21黄金会员免费钻石会员免费登录购买付费资源 第1页 / 共2页 第2页 / 共2页 已完成全部阅读,共2页 THE END艾可慕 文本预览 OPC-478DIJiPiRD5.1R4D23.5mmD-SUB9e1片16w33k151588STEREO Fw25A10151N4148BC557s4.7KR3D3c20,47/6TR5921S158825G16151N4148BC547☒2夕口一)一儿①回路☒ 查看更多 收起部分 喜欢就支持一下吧收藏
请登录后查看评论内容