Denon-PMA355UK-int-维修说明书手册含电器原理图

Denon-PMA355UK-int-维修说明书手册含电器原理图-找手册网
Denon-PMA355UK-int-维修说明书手册含电器原理图
此内容为付费资源,请付费后查看
1921
立即购买
您当前未登录!建议登陆后购买,可保存购买订单
付费资源

第1页 / 共8页

第2页 / 共8页

第3页 / 共8页

第4页 / 共8页

第5页 / 共8页

第6页 / 共8页

第7页 / 共8页

第8页 / 共8页
已完成全部阅读,共8
THE END
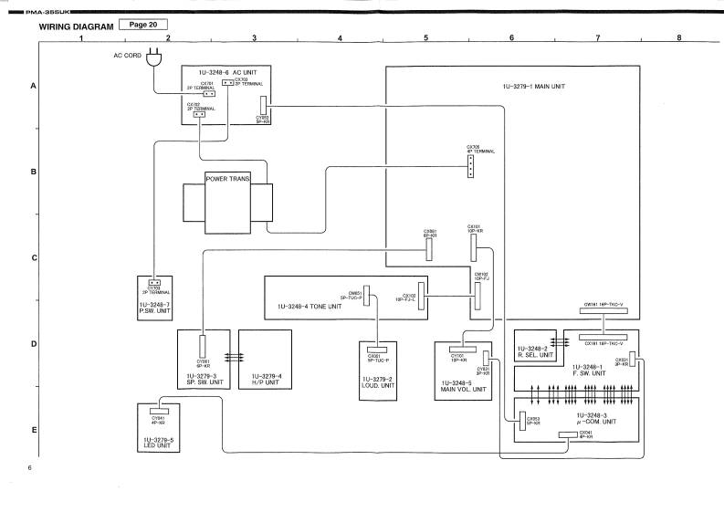
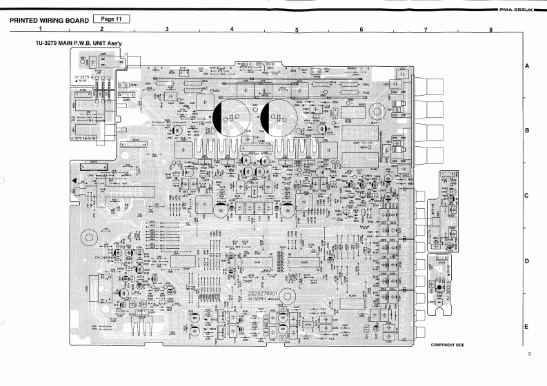
DENONHi-Fi Integrated Stereo AmplifierSERVICE MANUALSUPPLEMENT forU.K.ModelMODEL PMA-355UKINTEGRATED STEREO AMPLIFIERThis service manual only includes those pages whose contents are different from those in the model PMA-655R.(The number of those pages are shown on upper left or right of the page.)For servicing,refer to the service manual of PMA-655R already issued at the same time.CONTENTSSAFETYSPECIFICATIONS442PRINTED WIRING BOARD3PARTS LST OF P.W.B.UNIT...........4EXPLODED VIEW AND PARTS LIST.........1.5PARTS LIST OF PACKING ACCESSORIES ..............5WIRING DIAGRAM.......4,6SCHEMATIC DIAGRAMS..............Some illustrations using in this service manual are slightly different from the actual set.NIPPON COLUMBIA CO.LTD.
喜欢就支持一下吧
评论 抢沙发

请登录后发表评论

    请登录后查看评论内容