

第1页 / 共72页

第2页 / 共72页

第3页 / 共72页

第4页 / 共72页

第5页 / 共72页

第6页 / 共72页

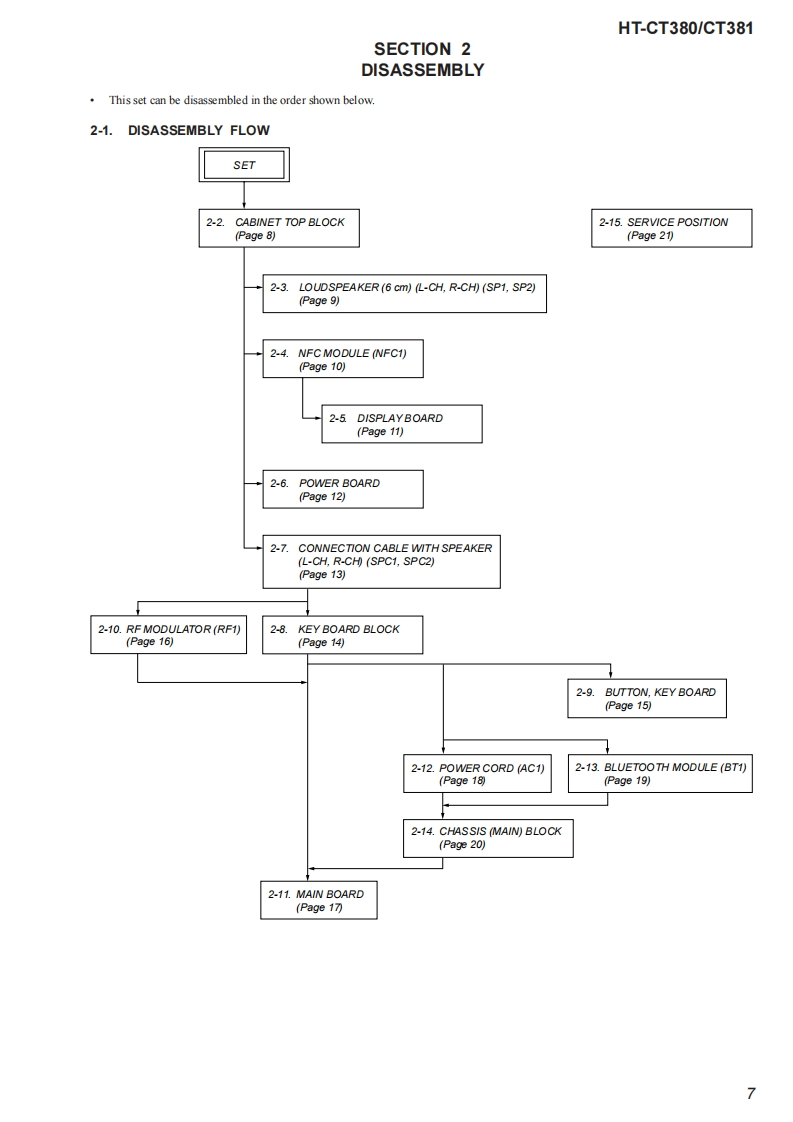
第7页 / 共72页

第8页 / 共72页

第9页 / 共72页

第10页 / 共72页
试读已结束,还剩62页,您可下载完整版后进行离线阅读
THE END
HT-CT380/CT381SA-CT380/CT381SERVICE MANUALUS ModelCanadian ModelVer.1.12015.04EModelAustralian ModelAll of the units included in the HT-CT380/CT381(SA-CT380/CT381.PX ModelSA-WCT380/WCT381,Remote control)are required to confimming opera-HT-CT380/SA-CT380tion of SA-CT380/CT381.Check inAEP Modeladvance that you have al of the unitsPhoto:SA-CT380Note:UK ModelBe sure to keep your PC used for service andHT-CT380/CT381/SA-CT380/CT381checking of this unit always updated with thelatest version of your anti-virus software.In case a virus affected unit was found duringservice,contact your Service Headquarters.COMPONENT MODEL NAMEHT-CT380HT-CT381Bar Speaker(Active Speaker System)SA-CT380SA-CT381Subwoofer(Active Subwoofer)SA-WCT380SA-WCT381Please refer to service manual separately issued for Subwoofer.SPECIFICATIONSAmplifier sectionFront L/Front Rspeaker sectionWireless transmitter sectionU.S.models:POWER OUPPUT AND TOTAL HARMONCfication version 3.0Speaker3060 mm(23/s in)conetype210m83f付Fr00)es to beModulston methodhP1/4D0P%ith no more than 1%total120V AC.60 Hz(US and Canadian models)kd5 torton from250 miliwatts如rated outputFrequency bandHz/60比Supplied accessories100WPOWER OUTP UT (ef2.4 GHz band (24000 GHz.ption24835GH日0m37dsModulation methodStandby:0.3 Worlesschanndl at4 ohms.1 kHdFHSS(Feq Hopping Speead Spectaum)(at the Power saving mode)Other models:Standby:0.5 WorlessPOWER OUTPUT(ated)(hen生THRU]ION6Wale到Startup Guide《1FontL+Front R1.udilo RemoDimensions(appaoc)(wh/d0W+0W(量4ah匹1z1%900 mmx51 mmx 117 mm(35/inxOperating Instructions(1)THD)2'in x45/in)(without wallPOWER OUTP UT (seference)mounting brackets)Design and specfications are subiect tochange wthout notce.FomL作omR1O0 Watts (pers如900 mm x120 mm x 72 mm (35/n xchannel at4ahm匹,1t4/4 in x2'/s n)(with wall mountingbradoets)npu 1/2/3441d66A1)The xctualrangewillvary depending on贺4%时DIGITAL IN (TV)factors such as obstacles betweenOutputsdevices,magnetik fields aound aHDMIOUT(ARQmicowave oven由tic electiicity·The1,2,nd3csecodessphone recepton sensitityidentical Using any of them mkes nodifference.ofles indicatea经of BLUETO0HHT-CT380/CT381SOUND BARCodingSA-CT380/CT381ACTIVE SPEAKER SYSTEM9-896-145-022015D33-1Sony Corporation©2015.04SONYPublished by Sony Techno Create Corporation
请登录后查看评论内容