GSK983Ta车床数控系统使用手册(2012年11月第1版)-2012-10-25定稿

GSK983Ta车床数控系统使用手册(2012年11月第1版)-2012-10-25定稿-找手册网
GSK983Ta车床数控系统使用手册(2012年11月第1版)-2012-10-25定稿
此内容为付费资源,请付费后查看
2931
立即购买
您当前未登录!建议登陆后购买,可保存购买订单
付费资源

第1页 / 共370页

第2页 / 共370页

第3页 / 共370页

第4页 / 共370页

第5页 / 共370页

第6页 / 共370页

第7页 / 共370页

第8页 / 共370页

第9页 / 共370页

第10页 / 共370页
试读已结束,还剩360页,您可下载完整版后进行离线阅读
THE END
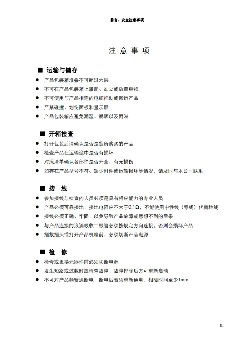
半在本使用手册中,我们将尽力叙述各种与该系统操作相关的事项。限于篇幅限制及产品具体使用等原因,不可能对系统中所有不必做和/或不能做的操作进行详细的叙述。因此,本使用手册中没有特别指明的事项均视为“不可能”或“不允许”进行的操作。半本使用手册的版权,归广州数控设备有限公司所有,任何单位与个人进行出版或复印均属于非法行为,广州数控设备有限公司将保留追究其法律责任的权利。
喜欢就支持一下吧
评论 抢沙发

请登录后发表评论

    请登录后查看评论内容