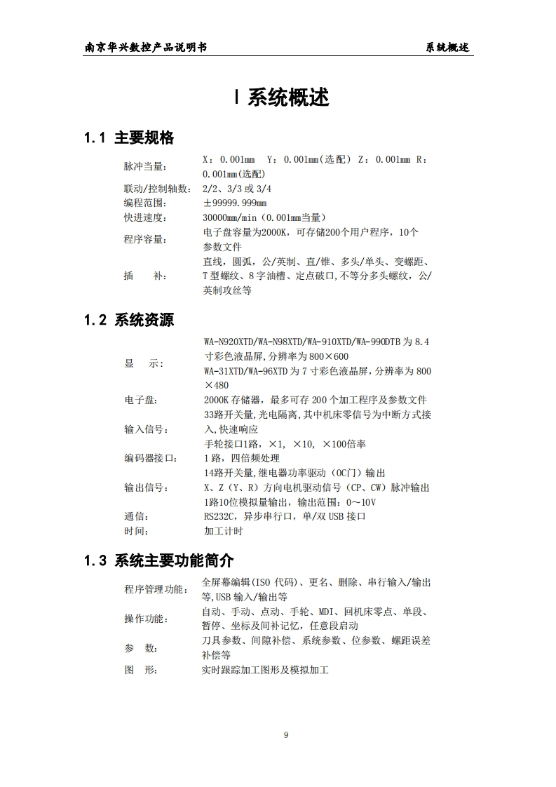
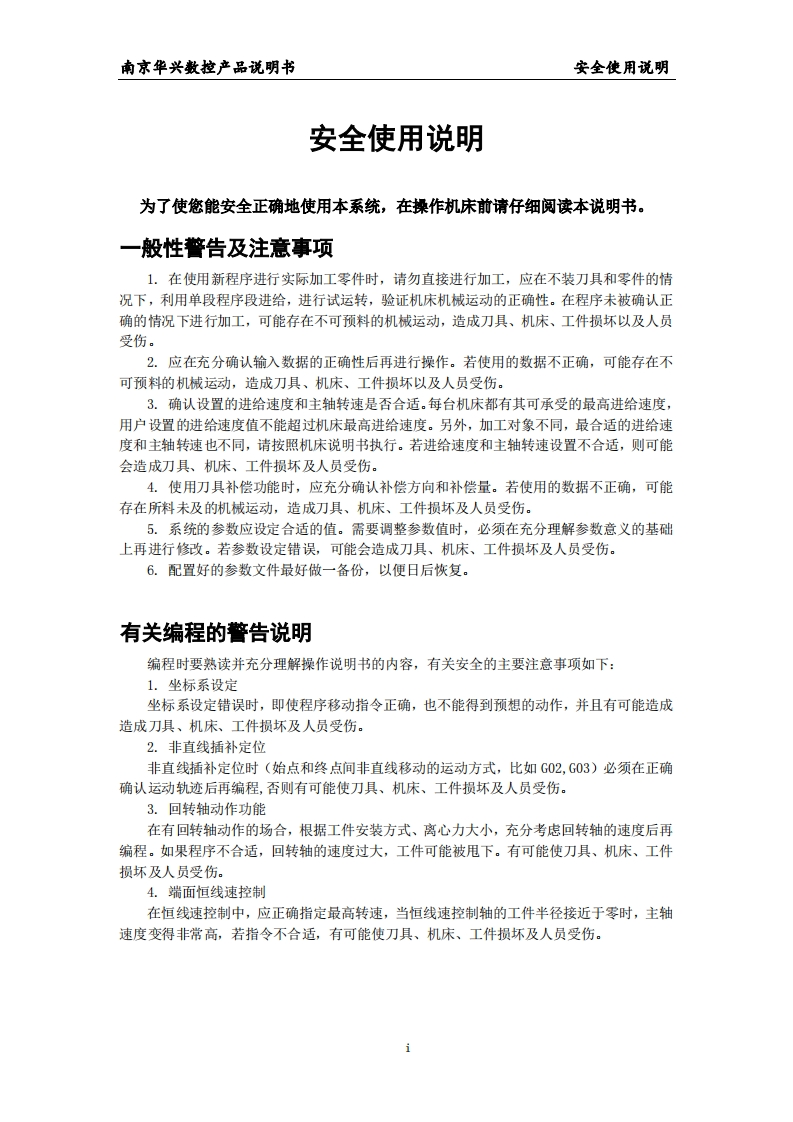
华兴数控WA-N920XTD2020.10.28操作说明书手册

华兴数控WA-N920XTD2020.10.28操作说明书手册-找手册网
华兴数控WA-N920XTD2020.10.28操作说明书手册
此内容为付费资源,请付费后查看
1921
立即购买
您当前未登录!建议登陆后购买,可保存购买订单
付费资源

第1页 / 共158页

第2页 / 共158页

第3页 / 共158页

第4页 / 共158页

第5页 / 共158页

第6页 / 共158页

第7页 / 共158页

第8页 / 共158页

第9页 / 共158页

第10页 / 共158页
试读已结束,还剩148页,您可下载完整版后进行离线阅读
THE END
华兴数控WASHING车床数控系统用户手册适用于WA-N920XTD/WA-N98XTD/WA-N910XTDWA-990DTB/WA-31XTD/WA-96XTD南京华兴数控技术有限公司
喜欢就支持一下吧
评论 抢沙发

请登录后发表评论

    请登录后查看评论内容