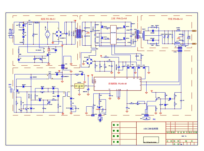
ARC12051(Z122)_C电器原理图找手册网3小时前发布关注私信83.37KB1页026ARC12051(Z122)_C电器原理图此内容为付费资源,请付费后查看¥19¥21黄金会员免费钻石会员免费立即购买您当前未登录!建议登陆后购买,可保存购买订单付费资源 第1页 / 共1页 已完成全部阅读,共1页 THE END福尼斯焊机/佳士焊机 文本预览 底板PZ10-A1上版PM-22.A0中版PD-06A1控制模块PK6001设计ARC200原理图题量更政单号签名日围m:Nr'&比第 查看更多 收起部分 喜欢就支持一下吧收藏
请登录后查看评论内容