

第1页 / 共44页

第2页 / 共44页

第3页 / 共44页

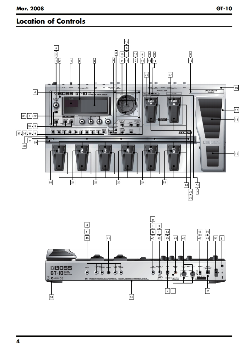
第4页 / 共44页

第5页 / 共44页

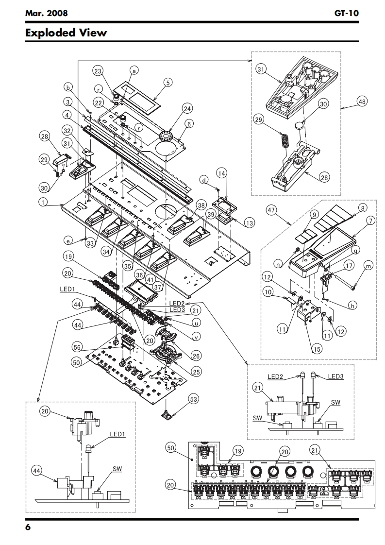
第6页 / 共44页

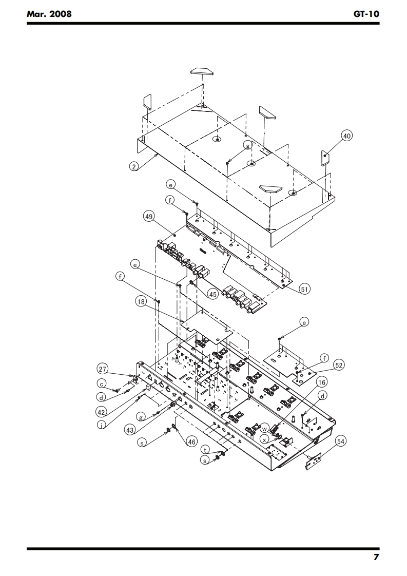
第7页 / 共44页

第8页 / 共44页

第9页 / 共44页

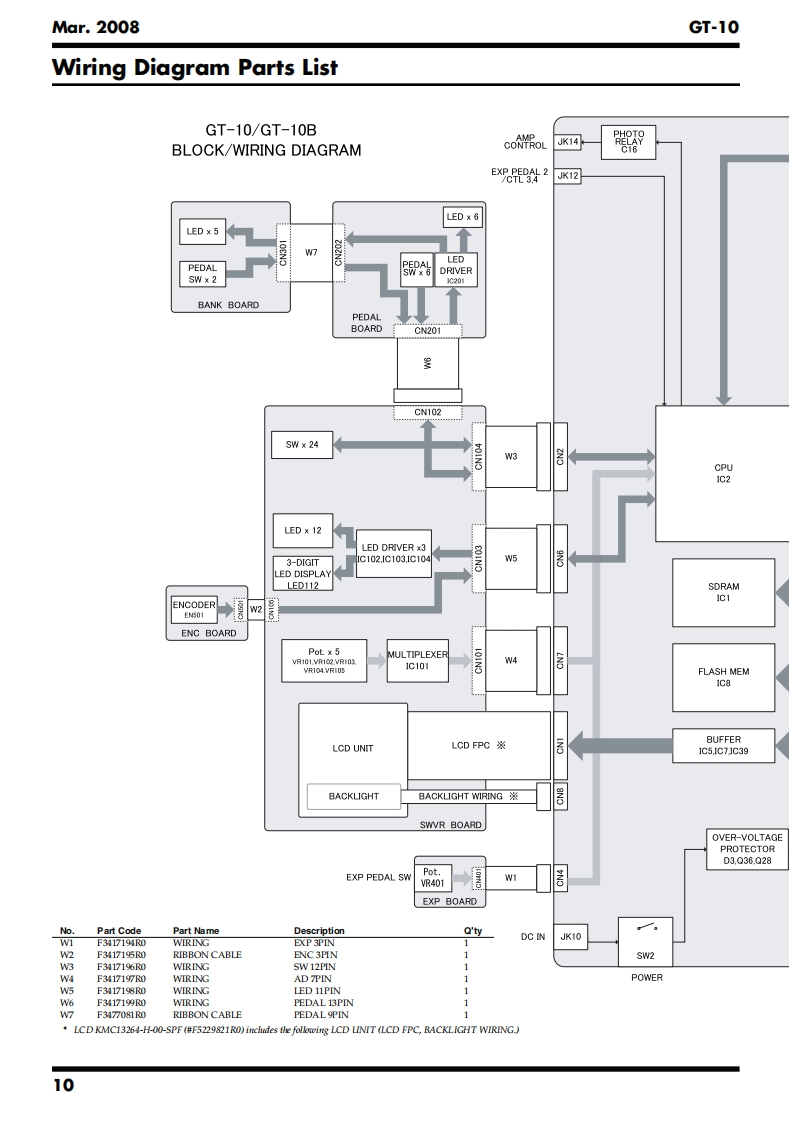
第10页 / 共44页
试读已结束,还剩34页,您可下载完整版后进行离线阅读
THE END
Mar.2008GT-10GT-10SERVICE NOTESIssued by RJAGUITAREFFECTS PROCESSORTable of ContentsCautionary Notes..2Circuit Board (Main Board)..............24Main Specifications....3Circuit Diagram(Main Board:l/5)……26Location of Controls ...4Circuit Diagram (Main Board:2/5).28Location of Controls Parts List..Circuit Diagram (Main Board:3/5).....30Exploded View..6Circuit Diagram (Main Board:4/5)32Exploded View Parts List.........8Circuit Diagram (Main Board:5/5).....34Important Notes When Disassembling...........9Circuit Board(SW VR,Pedal,Bank,ENC,Wiring Diagram Parts List..........10EXPB0ard36Parts List......12Circuit Diagram(SW VR Board)38Verifying the Version Number..15Circuit Diagram (Pedal Board)4Saving and Loading Data...........15Circuit Diagram (Bank Board).......Performing a Factory Reset.1542Circuit Diagram (ENC Board)..42Updating the System..15Circuit Diagram (EXP Board)..43TestDetermination of Main Board Model...........43可EOg日GT-10wePreliminary7Copyright 2008 Roland CorporationAll rights reserved.No part of this publication may be reproduced in any form without the written permissionof Roland Cororation.Roland17058541E0Printed in Japan(0290)(CC-KWS)
请登录后查看评论内容