

第1页 / 共20页

第2页 / 共20页

第3页 / 共20页

第4页 / 共20页

第5页 / 共20页

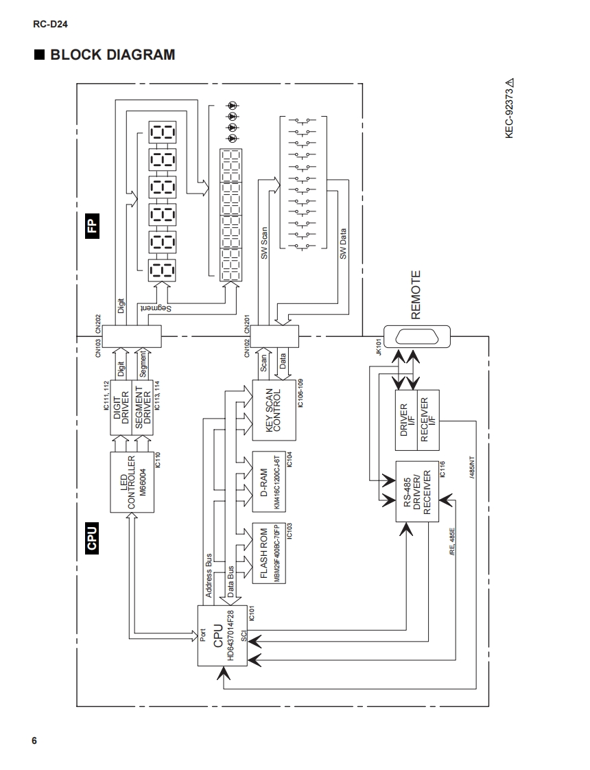
第6页 / 共20页

第7页 / 共20页

第8页 / 共20页

第9页 / 共20页

第10页 / 共20页
试读已结束,还剩10页,您可下载完整版后进行离线阅读
THE END
REMOTE CONTROLLER/LOCATOR灵二-口2十SERVICE MANUAL零YAMAHA.00029.1S5只出01800129150RC-D24■CONTENTSSPECIFICATIONS…3…PANEL LAYOUT…4…BLOCK DIAGRAM…6CIRCUIT BOARD LAYOUT.................................................DISASSEMBLY PROCEDURE…8…LSI PIN DESCRIPTION....................................9…IC BLOCK DIAGRAM…1…CIRCU T BOARDS…12…TEST PROGRAM…14PARTS LISTOVERALL CIRCUIT DIAGRAMPA0114582/2YAMAHAHAMAMATSU.JAPANPrinted in Japan 99.12
请登录后查看评论内容