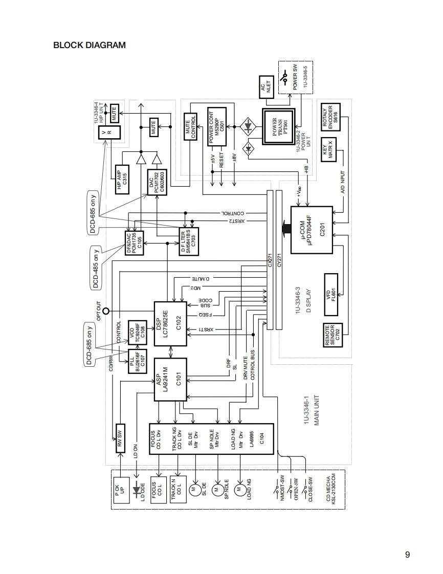
Denon-DCD-485-维修手册找手册网18天前发布关注私信5.99MB45页047Denon-DCD-485-维修手册此内容为付费资源,请付费后查看¥19¥21黄金会员免费钻石会员免费登录购买付费资源 第1页 / 共45页 第2页 / 共45页 第3页 / 共45页 第4页 / 共45页 第5页 / 共45页 第6页 / 共45页 第7页 / 共45页 第8页 / 共45页 第9页 / 共45页 第10页 / 共45页 试读已结束,还剩35页,您可下载完整版后进行离线阅读 THE ENDDenon/Marantz 文本预览 DENONHi-Fi ComponentSERVICE MANUALMODEL DCD-485/685STEREO CD PLAYERDENON露0238DCD-485DENON@023县里~686℃6.6DCD-685Some illustration using in this service manual is slightly from the actual setNIPPON COLUMBIA CO..LTD 查看更多 收起部分 喜欢就支持一下吧收藏
请登录后查看评论内容