KENWOOD建武TS-590S_Internet_lan_user操作说明书手册-中文版

KENWOOD建武TS-590S_Internet_lan_user操作说明书手册-中文版-找手册网
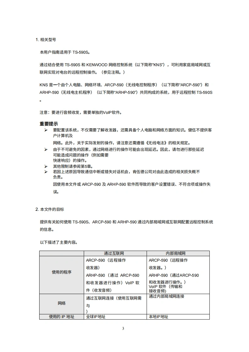
KENWOOD建武TS-590S_Internet_lan_user操作说明书手册-中文版
此内容为付费资源,请付费后查看
1921
付费资源

第1页 / 共30页

第2页 / 共30页

第3页 / 共30页

第4页 / 共30页

第5页 / 共30页

第6页 / 共30页

第7页 / 共30页

第8页 / 共30页

第9页 / 共30页

第10页 / 共30页
试读已结束,还剩20页,您可下载完整版后进行离线阅读
THE END
KENWOODTS-590SKENWOOD网络控制系统设置手册Kenwood Corporation©2010年10月15日
喜欢就支持一下吧
评论 抢沙发

请登录后发表评论

    请登录后查看评论内容