

第1页 / 共44页

第2页 / 共44页

第3页 / 共44页

第4页 / 共44页

第5页 / 共44页

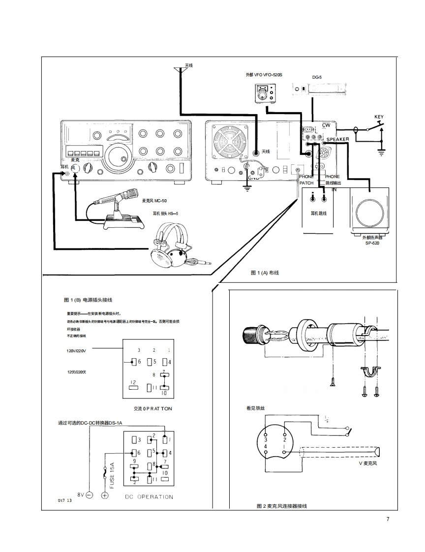
第6页 / 共44页

第7页 / 共44页

第8页 / 共44页

第9页 / 共44页

第10页 / 共44页
试读已结束,还剩34页,您可下载完整版后进行离线阅读
THE END
TS-520S技术规格概述领率范围。160米波段一1.80至2.00MH也80米波段一3.50至4.00MHz40米波段一7.00至730MH220米波段一14.00至1435MH15米波段一21.00至2145MHz10米波段一28.00至28.50MH2(A)-28.50至29.10MH2(-29.10至29.70MHz(C)模式W一15.0MH也(仅接收)SSB(天线阻抗频率稳定性USB、LSB)或CW5075欧姆电子管和半导体.…预热后任何30分钟内偏差在100H位以内预热1分钟后首小时内偏差在+1kH位以内电子管3品体管52电源要求场效应管19二极管100120220V流电,5060Hz工作13.8V直滨供电接收45瓦伽热器开启)26瓦5A加热然开启)06A(加热器关闭加热器关闭》尺寸重量。发射280瓦最大灯5A(最发射器宽333(13.2英寸)×高153(15.9英寸)×深335(13.2英寸)射频输入功率16公折3磅}120220W流电,5030H运13/直流电工作边带(SS工作蜂包功率200瓦电$S3工作时蜂包功率120瓦,CW工作时报(CWM工作时直流功率80瓦直流功率90瓦载波抑制优于40分贝SID EB和SU抑制s优于50db杂散辐射..优于40dB麦克风。高阻抗麦克风(50k欧姆)频率响应。400至2,600H忆,范围在±6dB内接收器灵敏度…025VSNWN10dB或更高选择性SSB-2.4 kHz (-6 B)-4.4kHz(-60dBCW-0.5kHz(-6dB)-1.5kt(-60dB)·(安装可选的CW滤波器时)优于50dB优于50dB镜批抑制比1等待(8欧姆负载,失真率低于10%)4至16欧姆音频输出功率音频输出阻抗3
请登录后查看评论内容