

第1页 / 共87页

第2页 / 共87页

第3页 / 共87页

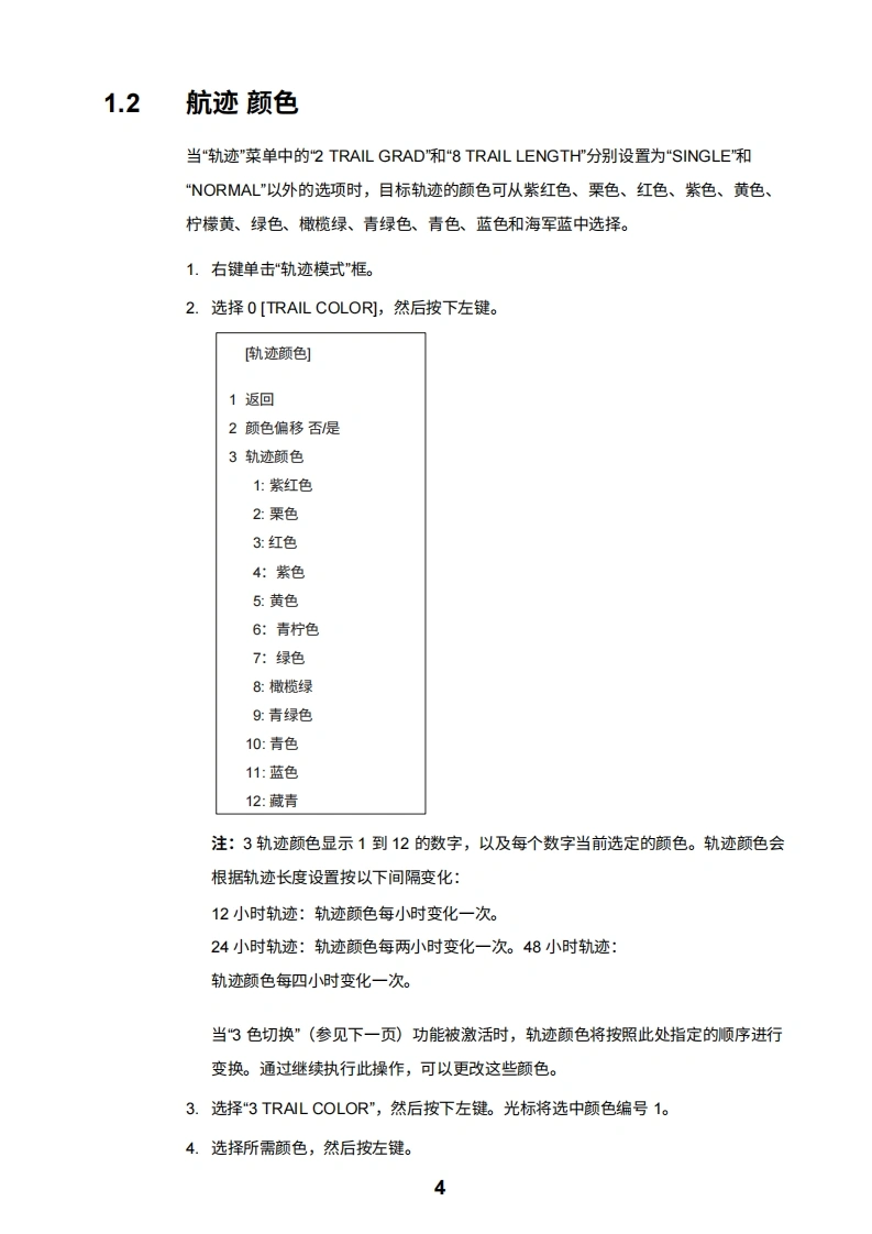
第4页 / 共87页

第5页 / 共87页

第6页 / 共87页

第7页 / 共87页

第8页 / 共87页

第9页 / 共87页

第10页 / 共87页
试读已结束,还剩77页,您可下载完整版后进行离线阅读
THE END
MARINE RADARFAR-2107/FAR-2807系列操作手册。渔船专用型号本手册旨在提供FAR-2107FAR-2807系列雷达渔船规格型号(50kW和60kW型号)可用功能的操作程序。本手册是《操作手册》的补充,后者涵盖了该雷达系列所有雷达的通用功能。规格类型在安装过程中设定。详情请咨询FURUNO代理商或经销商。通过菜单进行操作时,需旋转滚轮选择菜单项或选项,然后按下滚轮或左键以确认选择。为简洁起见,当您旋转滚轮进行选择时,我们将写为“选择XXX”(仪XX=菜单项名称);当您确认选择时,则写为“按下左键”。目录1.目标轨迹功能,.23.5VRM,光标单元171.1长距离路线23.6弹出式指引.171.2路线颜色34。1.3小径颜色变化..41.4隐藏轨迹.51.5路径擦除61.6狭窄小径.71.7防止真实海面杂波轨迹72.光标.82.1十字准星光标大小.....82.2网络光标..92.3光标数据显示。..112.4方位角刻度格式.123.其他功能……。..133.1回波显示区域.133.2开启/佚闭屏幕框143.3雷达图像颜色.153.4轴承参考.16
请登录后查看评论内容