古野FURUNO-fr7062-安装说明手册-version-h-20260409中文版

古野FURUNO-fr7062-安装说明手册-version-h-20260409中文版-找手册网
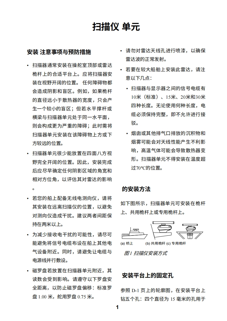
古野FURUNO-fr7062-安装说明手册-version-h-20260409中文版
此内容为付费资源,请付费后查看
1921
付费资源

第1页 / 共51页

第2页 / 共51页

第3页 / 共51页

第4页 / 共51页

第5页 / 共51页

第6页 / 共51页

第7页 / 共51页

第8页 / 共51页

第9页 / 共51页

第10页 / 共51页
试读已结束,还剩41页,您可下载完整版后进行离线阅读
THE END
FURUNOSTAfEATI#UAUaL船舶雷达型号FR-7062古野电气株式会社日本尼斯市野见
喜欢就支持一下吧
评论 抢沙发

请登录后发表评论

    请登录后查看评论内容