

第1页 / 共79页

第2页 / 共79页

第3页 / 共79页

第4页 / 共79页

第5页 / 共79页

第6页 / 共79页

第7页 / 共79页

第8页 / 共79页

第9页 / 共79页

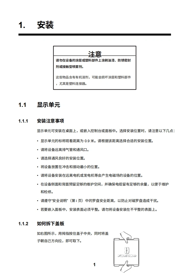
第10页 / 共79页
试读已结束,还剩69页,您可下载完整版后进行离线阅读
THE END
E安装手册导航回声测深仪型号FE-800安全说明.…系统配置。ii设备清单....1.安装.…1.1显示单元...11.2收发器单元.1.3换能器51.4匹配箱1.5闸阀GV-50B-6B、GV-200B-8B(可选)82.接线...92.1接线.…92.2电缆制造..102.3显示单元」.132.4收发器单元.132.5匹配箱…...162.6桥接警报管理(BAM)连接...182.7接线盒(可选)...183.调整.……….193.1服务菜单.193.2如何设置时间203.3如何设置频率.213.4如何设置端口213.5如何设置以太网….22附录1JS电缆指南.AP-1附绿2数字接口.AP-2装箱单A-1
请登录后查看评论内容