日本古野FURUNO-18x4c_19x4c__gd1920c_安装调试说明书手册-20260409中文版

日本古野FURUNO-18x4c_19x4c__gd1920c_安装调试说明书手册-20260409中文版-找手册网
日本古野FURUNO-18x4c_19x4c__gd1920c_安装调试说明书手册-20260409中文版
此内容为付费资源,请付费后查看
1921
付费资源

第1页 / 共7页

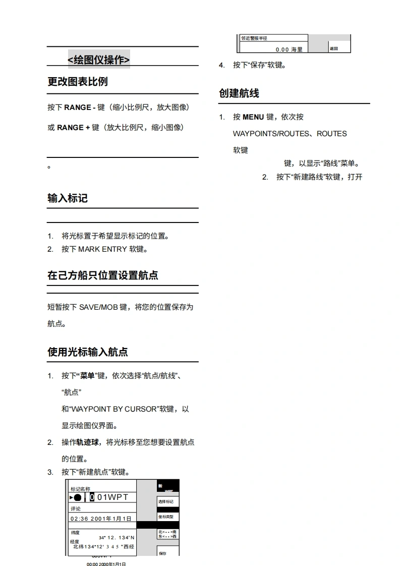
第2页 / 共7页

第3页 / 共7页

第4页 / 共7页

第5页 / 共7页

第6页 / 共7页

第7页 / 共7页
已完成全部阅读,共7
THE END
NAVnet型号1824C/1834C/1934C/1944C/1954CGD-T9Z0米用本操作指南旨在提供本设备的基本操作程序。更多详细信息请参阅《操作手册》。A①打开/关闭警报菜单。清除数据;删除所选标记。打开关闭主菜单。DISP④选择一个范围。⑨①②⑤输入字母数字数据。④雷达:显示用于调整增益、A/C SEA、AWCRAIN的软键。声纳:调整增益。⑧⑦按住三秒钟:关闭电源。短按:打开电源;显12示用于调节亮度和色调的软键;显示"RADAR⑧STBY/TX"软键。显示模式选择窗口。⑤⑥短按:将本舰位置保存为航点。10按住三秒:⑦标记落水人员位置。⑩显示或隐藏软键、功能键及导航数据。①显示EBL/VRM的软键。软键图表轨迹球驱动用于切换EBLNRM和光标;选择⑧菜单项和选项。ENTER旋钮按压:保存设置。旋转:调节增益、VRM、EBL等;选择菜单项和选项。也可用于输入字母数字数据。电源开关选择显示模式开启电源1.按下DISP键以显示显示选择窗口。短按POWER/BRILL键。2.旋转ENTER旋钮选择一个基本显示屏幕,然后按下旋钮。关闭电源3.旋转ENTER旋钮以选择组合显示按住POWER/BRILL键,直到屏幕熄灭(约30秒)。4.按下ENTER旋钮。
喜欢就支持一下吧
评论 抢沙发

请登录后发表评论

    请登录后查看评论内容