

第1页 / 共16页

第2页 / 共16页

第3页 / 共16页

第4页 / 共16页

第5页 / 共16页

第6页 / 共16页

第7页 / 共16页

第8页 / 共16页

第9页 / 共16页

第10页 / 共16页
试读已结束,还剩6页,您可下载完整版后进行离线阅读
THE END
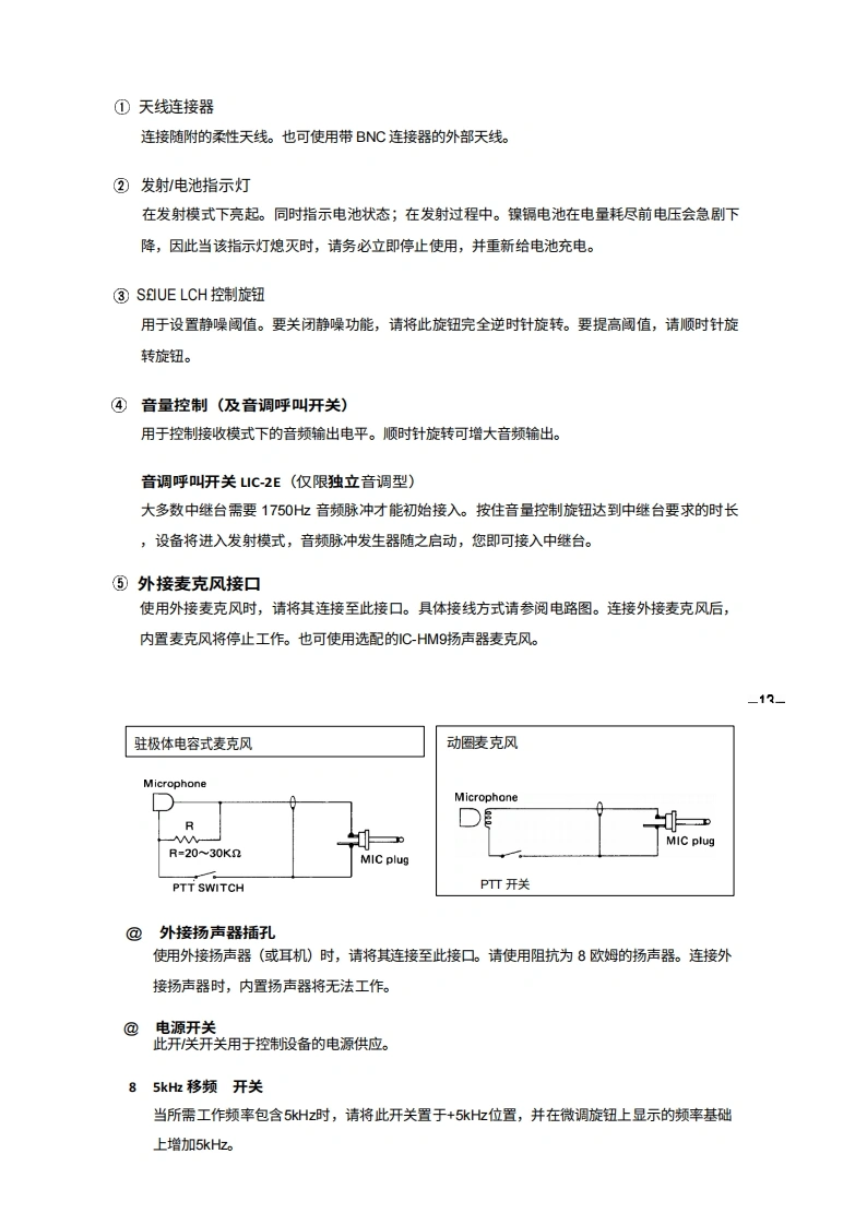
ICOM IC2F/AVHF2W年持FRONT PANELREAR PANELTWO TONE8SWITCHsWTCIC-2A,IC-2EIC-2ATSECTION V CONTROL FUNCTIONSTOP PANEL[IC-2Au,IC-2Ao,IC-2AT]3SQUELCH CONTROL-VOLUME CONTROLZTRANSMIT/BATTERY INDICATORDANTENNA CONNECTORBATTESEXTERNAL MIC JACK-00ZPOWER SWITCHREXTERNAL SPEAKER JACK-S1MHz THUMBWHEEL SWITCH-5KHz SHIFT SWITCH100KHz THUMBWHEEL SWITCH910KHz THUMBWHEEL SWITCH[IC-2EDL,IC-2EI]VOLUME CONTROL ANDINDEPENDENT TONECALL SWITCH IPUSTGENERATE TONE)50.0TPOWER SWITCH8
请登录后查看评论内容