艾可慕Icom_IC-720-(Manual操作说明书手册)20260331中文版

艾可慕Icom_IC-720-(Manual操作说明书手册)20260331中文版-找手册网
艾可慕Icom_IC-720-(Manual操作说明书手册)20260331中文版
此内容为付费资源,请付费后查看
1921
付费资源

第1页 / 共61页

第2页 / 共61页

第3页 / 共61页

第4页 / 共61页

第5页 / 共61页

第6页 / 共61页

第7页 / 共61页

第8页 / 共61页

第9页 / 共61页

第10页 / 共61页
试读已结束,还剩51页,您可下载完整版后进行离线阅读
THE END
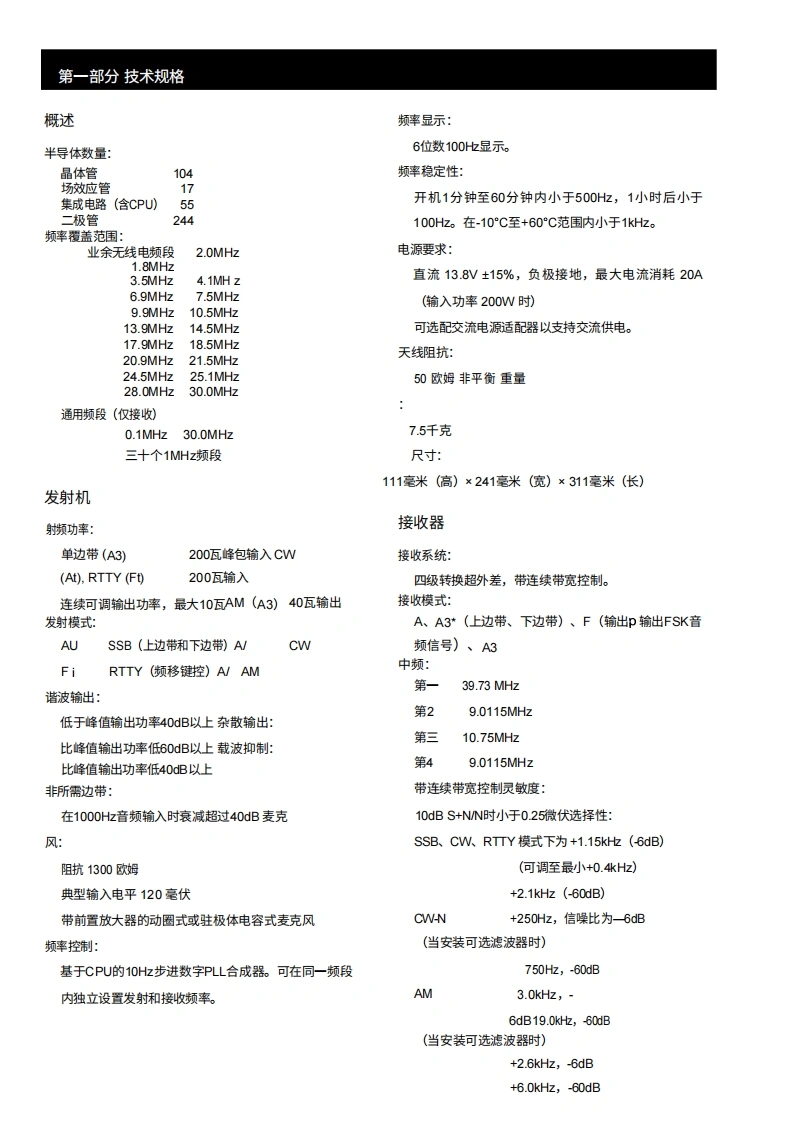
1二-72▣高频全频段收发机通用接收机使用说明书U8142728COMJ HF ALL BAND TRANSCEIVERIC-720DICOM
喜欢就支持一下吧
评论 抢沙发

请登录后发表评论

    请登录后查看评论内容