

第1页 / 共17页

第2页 / 共17页

第3页 / 共17页

第4页 / 共17页

第5页 / 共17页

第6页 / 共17页

第7页 / 共17页

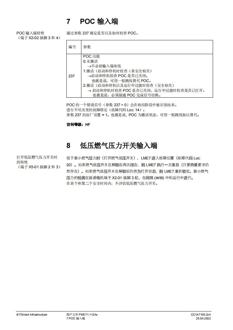
第8页 / 共17页

第9页 / 共17页

第10页 / 共17页
试读已结束,还剩7页,您可下载完整版后进行离线阅读
THE END
SIEMENS通w。一PME7图示LME7图示PME71.112Ax燃烧器控制器LME71.000Ax程序模块用户文件应用:·1段,直接点火或引火的大气式燃烧器德火时的响应时间3秒(可设为1秒/3秒)。比如用于符合EN676标准的燃烧器或符合EN746-2部分的热工艺设PME以及本用户文件专供产品中使用LME和PME的原始设备制造商(OEM)使用提示!本文件仅在与LME7基础文件P7105结合使用时有效!软件版本V02.03Smart InfrastructureCC1A7105.2zh26.04.2022
请登录后查看评论内容