

第1页 / 共19页

第2页 / 共19页

第3页 / 共19页

第4页 / 共19页

第5页 / 共19页

第6页 / 共19页

第7页 / 共19页

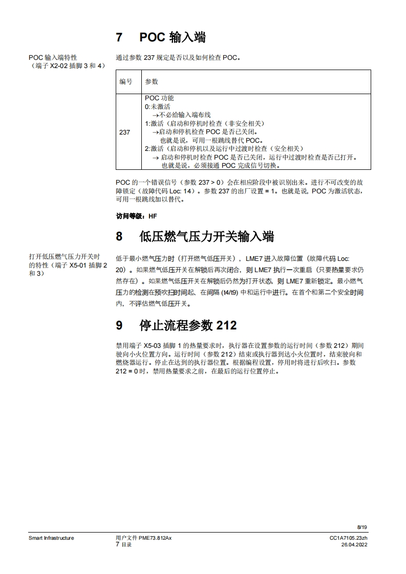
第8页 / 共19页

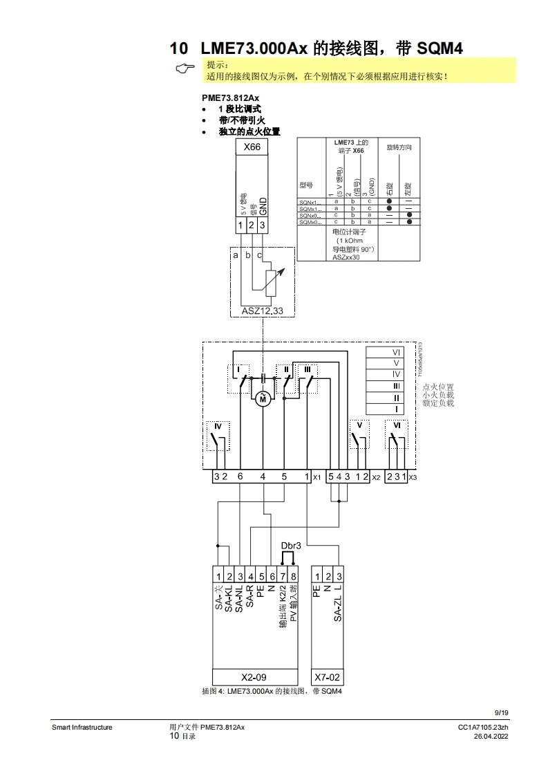
第9页 / 共19页

第10页 / 共19页
试读已结束,还剩9页,您可下载完整版后进行离线阅读
THE END
SIEMENSSIEMENSLNE73005A2888乌翻PME7图示LME7图示PME73.812Ax燃烧器控制器LME73.000Ax程序模块用户文件应用:·1段或比调式、直接点火或引火的鼓风燃烧器·采用3位步进调节器或模拟信号的集成执行器控制(需要执行器内的反债电位计)执行器没有“关”位置,小火负载上方独立的点火位置媳火时的响应时间3秒(可设为1秒/3秒)·比如用于符合EN676标准的燃烧器或符合EN746-2部分的热工艺设备PME7以及本用户文件专供产品中使用LME7和PME7的原始设备制造商(OEM)使用提示!本文件仅在与LME7基础文件P7105结合使用时有效:软件版本V02.03Smart InfrastructureCC1A7105.23zh26.04.2022
请登录后查看评论内容