罗兰Roland-Cube-80XL-Schematic电器原理图s

罗兰Roland-Cube-80XL-Schematic电器原理图s-找手册网
罗兰Roland-Cube-80XL-Schematic电器原理图s
此内容为付费资源,请付费后查看
2831
付费资源

第1页 / 共7页

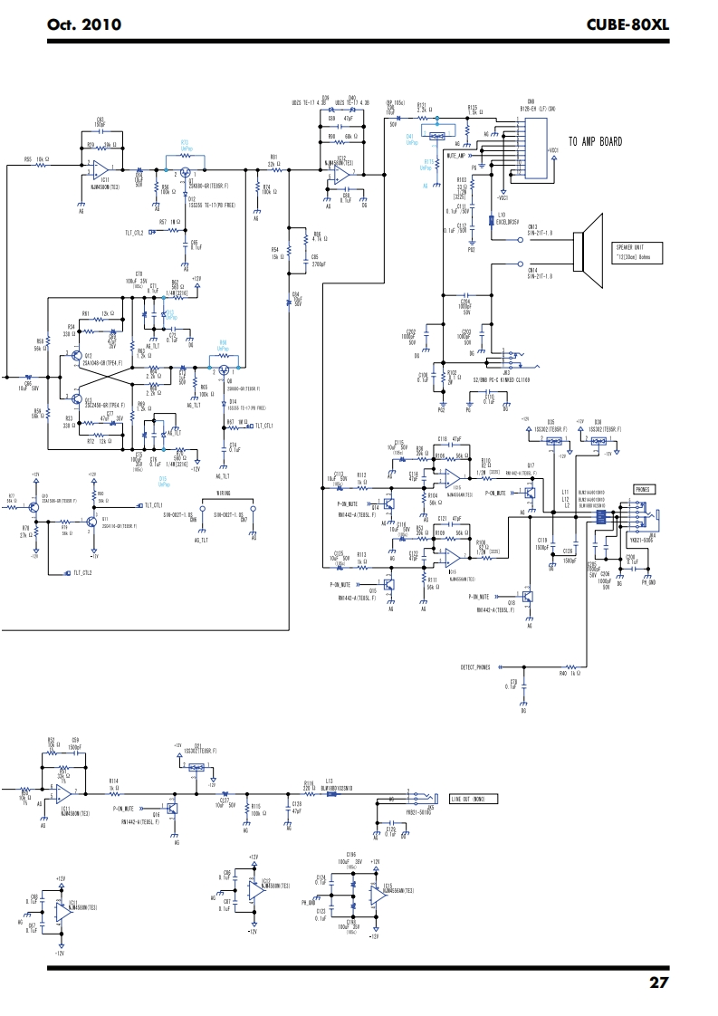
第2页 / 共7页

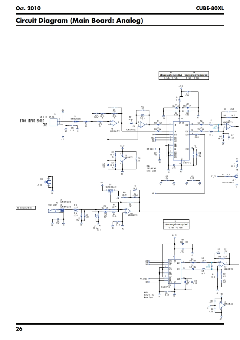
第3页 / 共7页

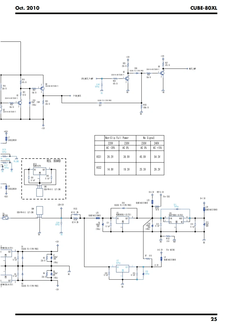
第4页 / 共7页

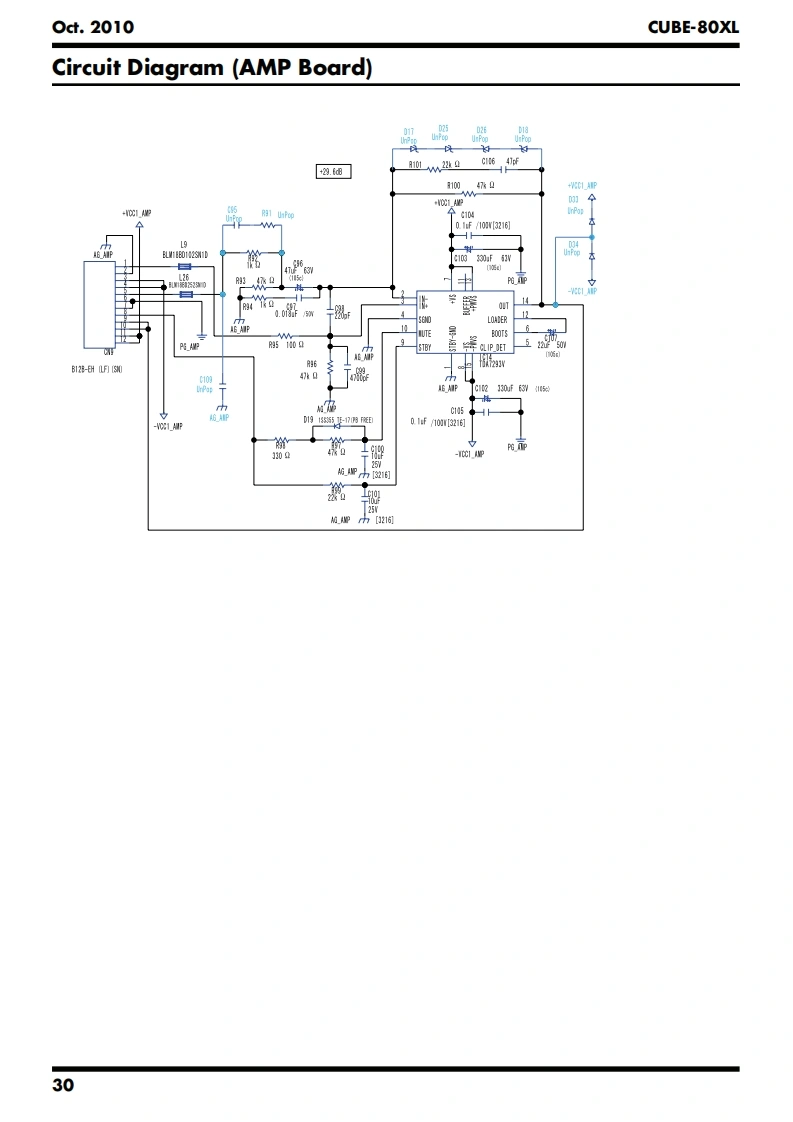
第5页 / 共7页

第6页 / 共7页

第7页 / 共7页
已完成全部阅读,共7
THE END
0ct.2010CUBE-80XLCircuit Diagram(Main Board:Power)+1W回1划防E-门槽14sN247年F/50W1/2间TRMSFER2+2F0吟0I5-1710E1470心F/50m4H做11/做1阳-224
喜欢就支持一下吧
评论 抢沙发

请登录后发表评论

    请登录后查看评论内容