

第1页 / 共24页

第2页 / 共24页

第3页 / 共24页

第4页 / 共24页

第5页 / 共24页

第6页 / 共24页

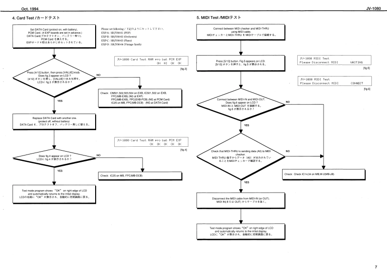
第7页 / 共24页

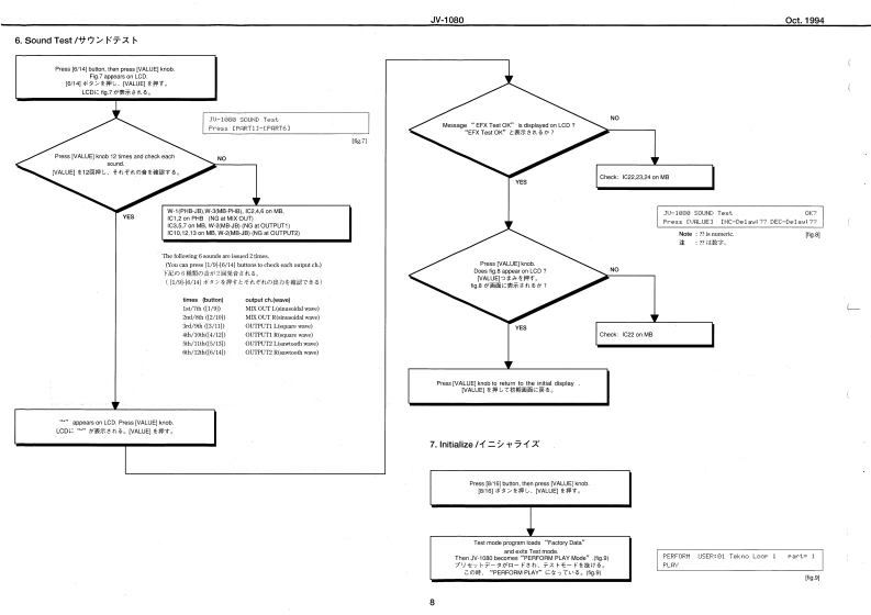
第8页 / 共24页

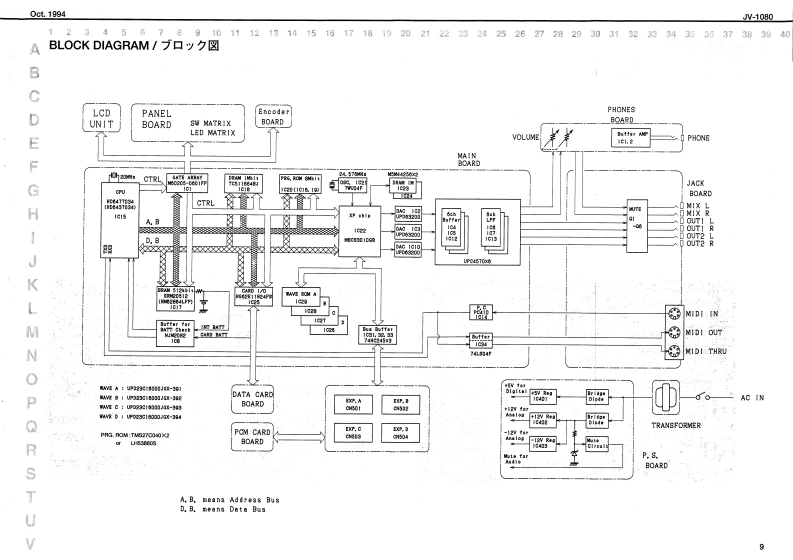
第9页 / 共24页

第10页 / 共24页
试读已结束,还剩14页,您可下载完整版后进行离线阅读
THE END
0at1994W.1090V-1▣B▣SERVICE NOTESSPECIFICATIONS/仕横First Edition的AYr家fx九SYNTHESIZER MOOULENarber ofpuns/-02 Characverl甲hodg制y/装,交91H量到1parts-l ythmn SetnERRATA SPPLEMENT is attached at the end of the page.w集和b体/最时是合较NOOT.THHI限终真区正娱表&追加情银多门生寸。:氧eGT8rx2王夕TABLE OF CONTENTS日次PageVein FErct/4y梦-王2:9LOCATION OF CONTROLS/儿配置回4一4一-一-Chera/3-9 3(TMP2008(P13SPECIFICATIONSGTYy-密oUTFUnE/[IP1EXPLODED VIEW分解溪-=9一行行4一4一-2CUTPU/DIP11●0wCAO0 NSUMPTION/清黄量力PARTS UST3年理o/王夕3?942的=小N.4W门InTEST MODE4量es 14X#Mpfesl再/0W.W4lnxnal●0wEH5O5%制+法日LOCK DIAGRAM9三%女0W×o×CIRCUIT BOARD [MAINI基框国MAINICIRCUIT DIAGRAM MAIN豆路☑MAMCIRCUIT BOARD (PANEL)基板圆PANEL一=1m1i4144:12从Ca时t十W有限0xICIRCLIT DIAGRAM PANEL)豆路☒PANEL一=w1m1mia4441310EV DC883J0L VFFZPo4w2天CIACLIT BOARD (EXP BASE)基板图EXP BAS日414TA1,014T+山13ZM:BC-SHX JK00VVH3FCIRCUIT DIAGRAM (EXP BASD路四EXP BASE15T24mA60G8狼E6TH5风CIRCUIT BOARD (POWER SUPPLY]基板团POWER SUPPLY)Prest DGMt24正IN下KCe161CIRCUIT DIAGRAM (POWER SUPPLY国路POWER SUPPLY)1i1天么起学卡01CHANGE INFORMATION室更素内t H22:2:50-PCMI arinkCand/6-FPNJSO sertmun0且sdFrfmuoe154斜h1:事w【25M512▣44型DATA Cer (MSE/13120hh量e4412t1】W林ar ANI.AILOCATION OF CONTROLS//Y礻L配置☒(Front Panel】【Rear Panel]31A4盛114431721 dEWC-A44Aoland17059762Prired in Jepan AF0O (DP)1Caredg 1994 bry NOLAND CORPORATIN
请登录后查看评论内容