罗兰Roland-MKB-200-(Part-2)-Service-Manual维修服务手册说明书含电器原理图

罗兰Roland-MKB-200-(Part-2)-Service-Manual维修服务手册说明书含电器原理图-找手册网
罗兰Roland-MKB-200-(Part-2)-Service-Manual维修服务手册说明书含电器原理图
此内容为付费资源,请付费后查看
1921
付费资源

第1页 / 共16页

第2页 / 共16页

第3页 / 共16页

第4页 / 共16页

第5页 / 共16页

第6页 / 共16页

第7页 / 共16页

第8页 / 共16页

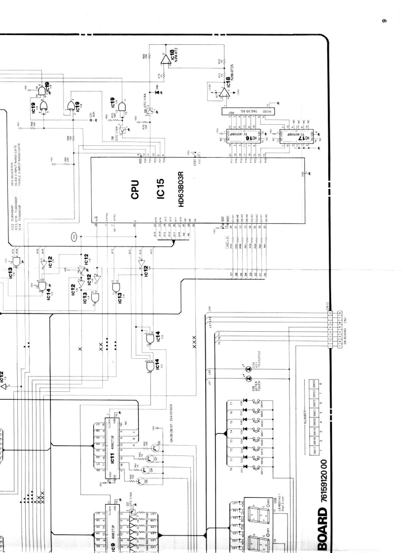
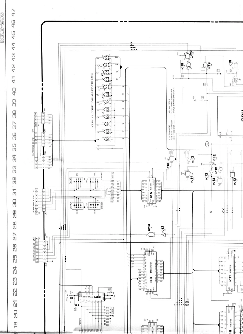
第9页 / 共16页

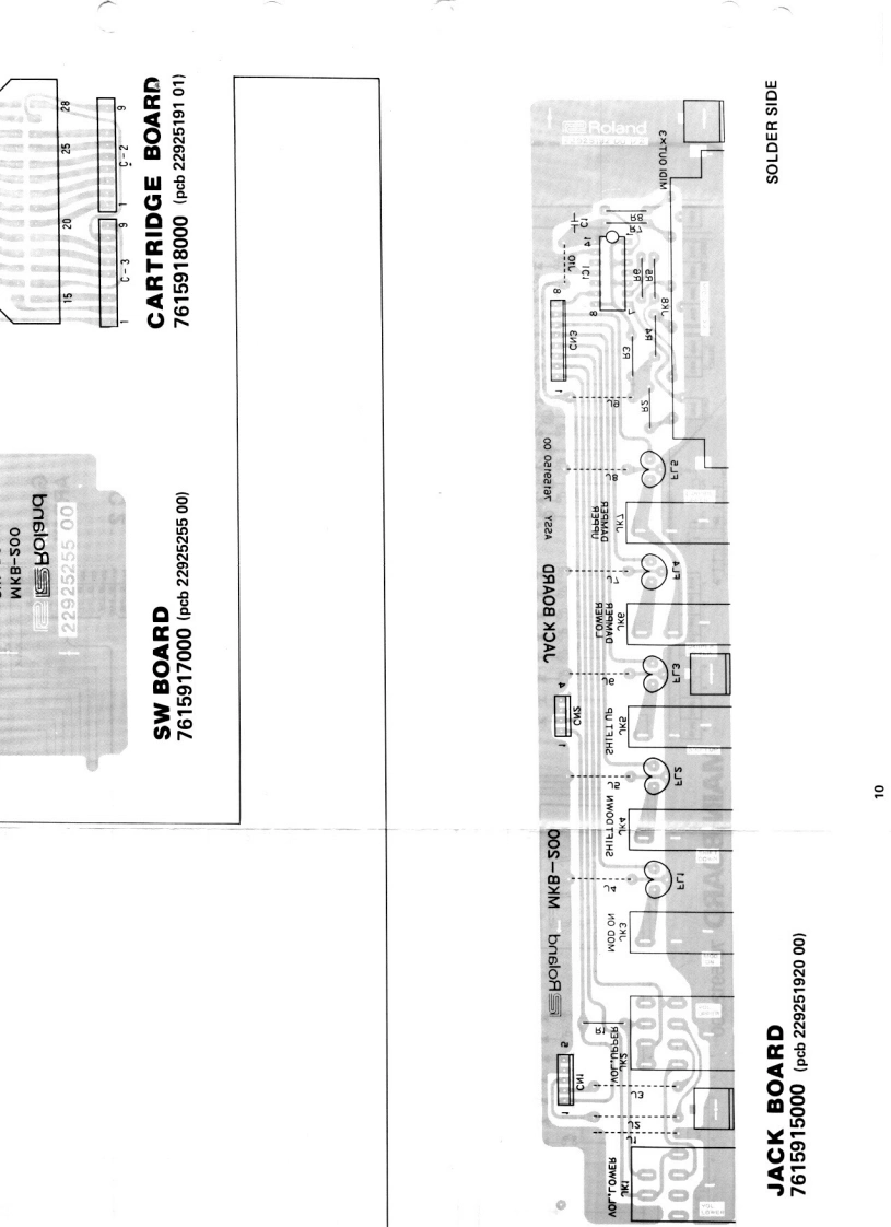
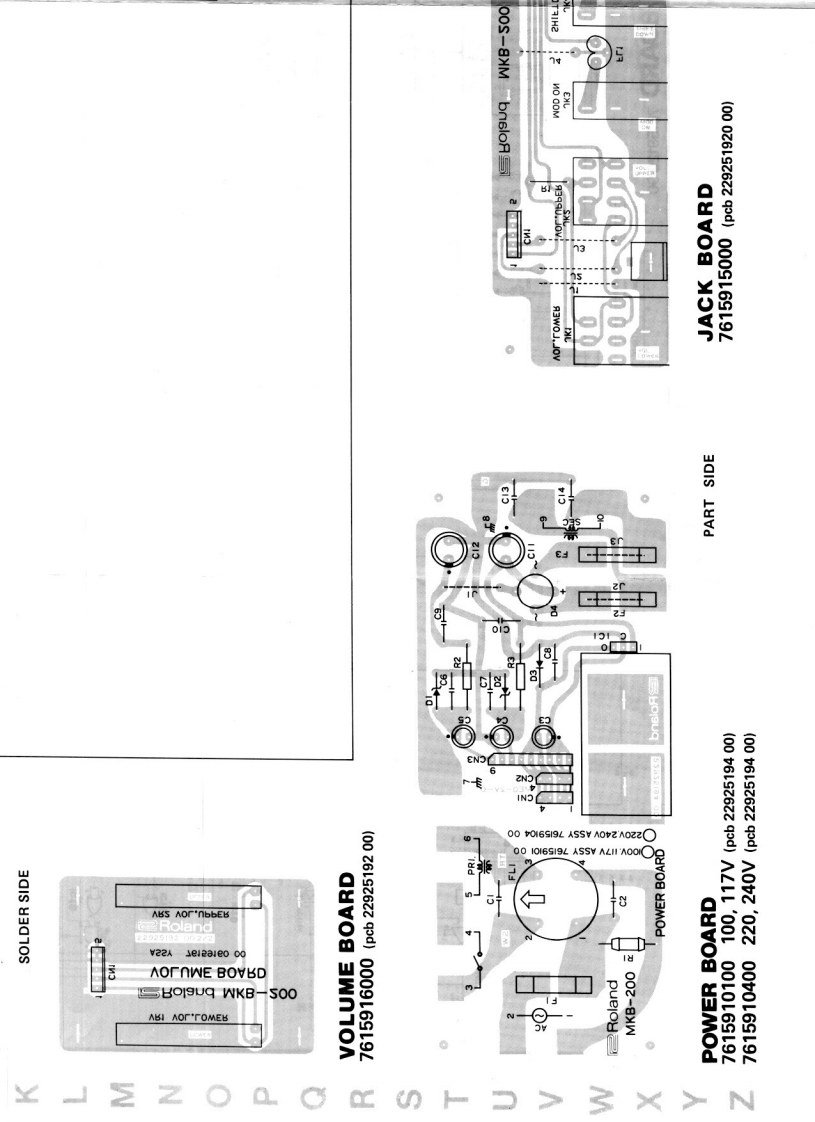
第10页 / 共16页
试读已结束,还剩6页,您可下载完整版后进行离线阅读
THE END
SRRd1s1H0特0乙p1Ang-w955W功国到到到到u白可可回向可OHVO8 A3X00LL O工一」乏Z
喜欢就支持一下吧
评论 抢沙发

请登录后发表评论

    请登录后查看评论内容