

第1页 / 共8页
试读已结束,还剩7页,您可下载完整版后进行离线阅读
THE END
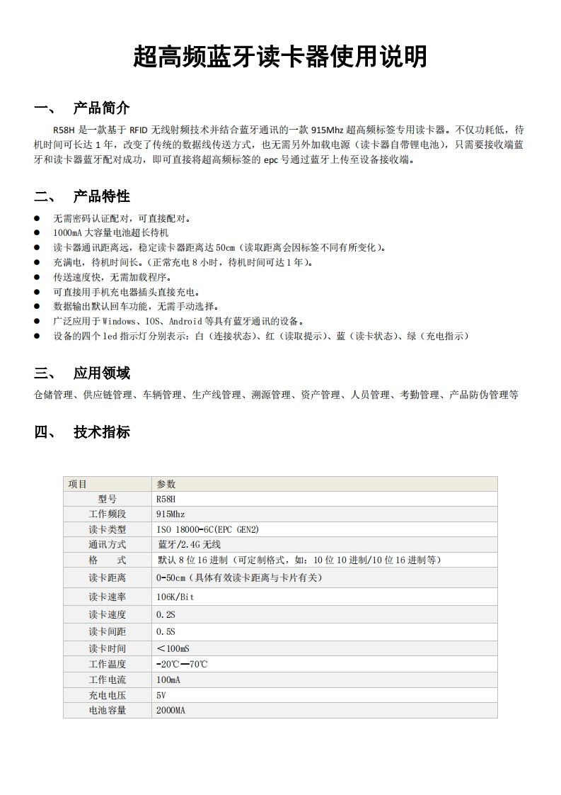
超高频蓝牙读卡器使用说明一、产品简介R58H是一款基于RFID无线射频技术并结合蓝牙通讯的一款915Mhz超高频标签专用读卡器。不仅功耗低,待机时间可长达1年,改变了传统的数据线传送方式,也无需另外加载电源(读卡器自带锂电池),只需要接收端蓝牙和读卡器蓝牙配对成功,即可直接将超高频标签的epc号通过蓝牙上传至设备接收端。二、产品特性●无需密码认证配对,可直接配对。●1000mA大容量电池超长待机●读卡器通讯距离远,稳定读卡器距离达50cm(读取距离会因标签不同有所变化)。充满电,待机时间长。(正常充电8小时,待机时间可达1年)。传送速度快,无需加载程序。可直接用手机充电器插头直接充电。●数据输出默认回车功能,无需手动选择。●广泛应用于Windows、IOS、Android等具有蓝牙通讯的设备。●设备的四个1d指示灯分别表示:白(连接状态)、红(读取提示)、蓝(读卡状态)、绿(充电指示)三、应用领域仓储管理、供应链管理、车辆管理、生产线管理、溯源管理、资产管理、人员管理、考勤管理、产品防伪管理等四、技术指标项目参数型号R58工作频段915Mhz读卡类型ISO 18000-6C(EPC GEN2)通讯方式蓝牙/2.4G无线格式默认8位16进制(可定制格式,如:10位10进制/10位16进制等)读卡距离0-50cm(具体有效读卡距离与卡片有关)读卡速率106K/Bit读卡速度0.2S读卡间距0.5S读卡时间<100ms工作温度-20℃一70℃工作电流100mA充电电压5V电池容量2000MA
请登录后查看评论内容