伊萨ESAB-EWM-TRSQW-Service电焊机维修手册含电器原理图中文版

伊萨ESAB-EWM-TRSQW-Service电焊机维修手册含电器原理图中文版-找手册网
伊萨ESAB-EWM-TRSQW-Service电焊机维修手册含电器原理图中文版
此内容为付费资源,请付费后查看
1929
立即购买
您当前未登录!建议登陆后购买,可保存购买订单
付费资源

第1页 / 共68页

第2页 / 共68页

第3页 / 共68页

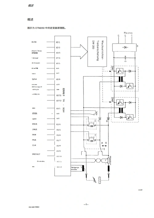
第4页 / 共68页

第5页 / 共68页

第6页 / 共68页

第7页 / 共68页

第8页 / 共68页

第9页 / 共68页

第10页 / 共68页
试读已结束,还剩58页,您可下载完整版后进行离线阅读
THE END
EDTM2SOAristotig 250焊接电源250e¥服务手册740500013
喜欢就支持一下吧
评论 抢沙发

请登录后发表评论

    请登录后查看评论内容