CTE_AB300_ENG电气原理图册

CTE_AB300_ENG电气原理图册新质力文库 - 聚焦新质生产力发展的数字化知识库_行业洞察 / 理论成果 / 实践指南免费下载新质力文库
CTE_AB300_ENG电气原理图册
此内容为付费资源,请付费后查看
2232
立即购买
您当前未登录!建议登陆后购买,可保存购买订单
付费资源

第1页 / 共2页
试读已结束,还剩1页,您可下载完整版后进行离线阅读
THE END
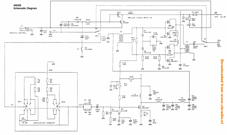
AB300Schematic DiagramP1204A1088本47989e宁G14R:7L5/本307893识8744GND图c303L24530a6453gIN740N44Downloaded from www.cbradio.nl5本得0Gu1 tion ad4e车单N
喜欢就支持一下吧
评论 抢沙发

请登录后发表评论

    请登录后查看评论内容