

第1页 / 共7页

第2页 / 共7页
试读已结束,还剩5页,您可下载完整版后进行离线阅读
THE END
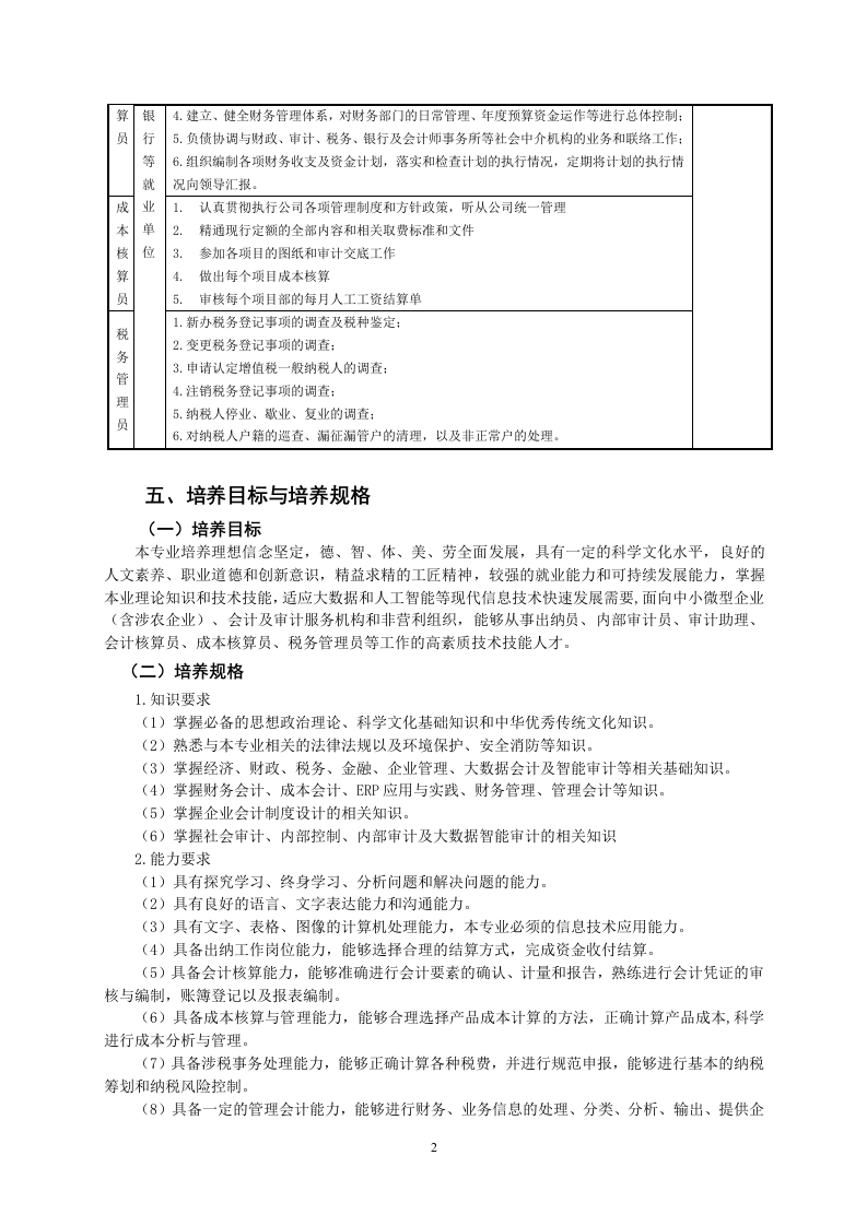
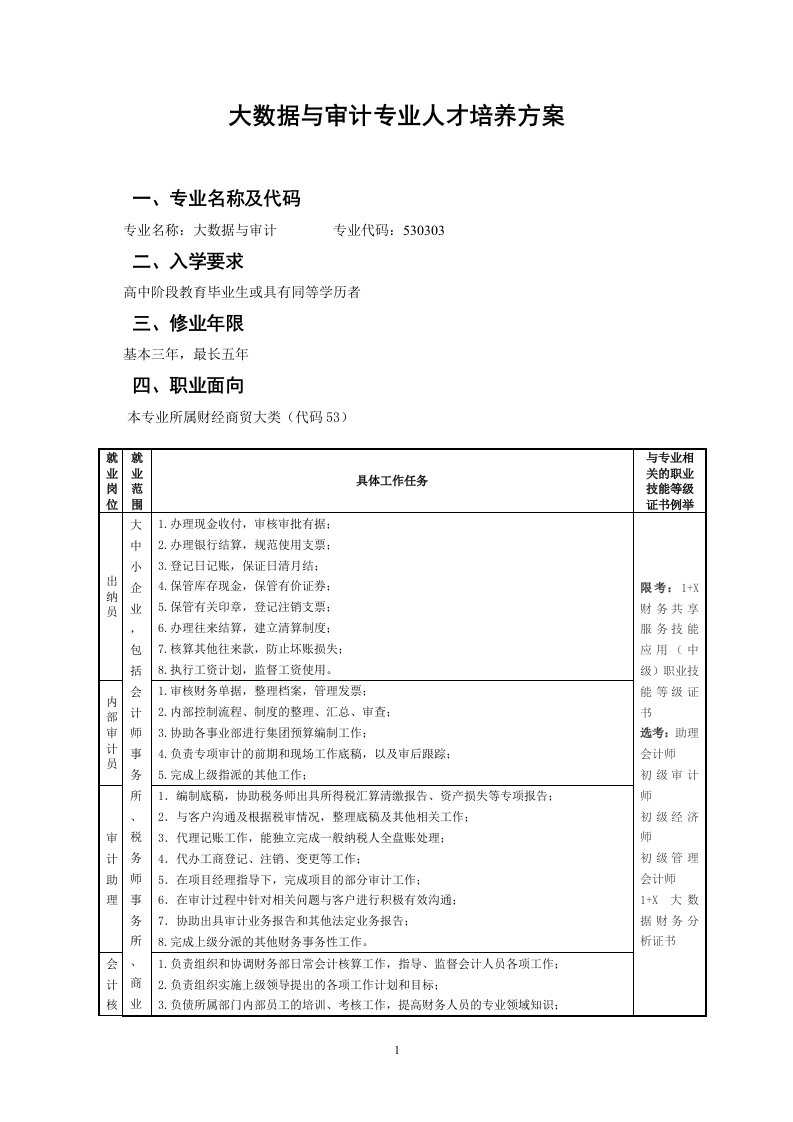
大数据与审计专业人才培养方案一、专业名称及代码专业名称:大数据与审计专业代码:530303二、入学要求高中阶段教育毕业生或具有同等学历者三、修业年限基本三年,最长五年四、职业面向本专业所属财经商贸大类(代码53)就就与专业相岗具体工作任务关的职业技能等级围证书例举大1.办理现金收付,审核审批有据:中2.办理银行结算,规范使用支票:为3.登记日记账,保证日清月结:出感4.保管库存现金,保管有价证券:限考:1+X员业5.保管有关印章,登记注销支票:财务共享6.办理往来结算,建立清算制度:服务技能包7.核算其他往来款,防止坏账损失:应用(中括8.执行工资计划,监督工资使用。级)职业技会1.审核财务单据,整理档案,管理发票:能等级证部计2.内部控制流程、制度的整理、汇总、审查:书师3.协助各事业部进行集团预算编制工作:选考:助理计4.负责专项审计的前期和现场工作底稿,以及审后跟踪:员身会计师5.完成上级指派的其他工作:初级审计所1.编制底稿,协助税务师出具所得税汇算清缴报告、资产损失等专项报告师2.与客户沟通及根据税审情况,整理底稿及其他相关工作:初级经济李3.代理记账工作,能独立完成一般纳税人全盘账处理:师计务4.代办工商登记、注销、变更等工作:初级管理乡师5,在项目经理指导下,完成项目的部分审计工作:会计师理事6.在审计过程中针对相关问趣与客户进行积极有效沟通:1+X大数安7.协助出具审计业务报告和其他法定业务报告:据财务分所8.完成上级分派的其他财务事务性工作析证书的1.负责组织和协调财务部日常会计核算工作,指导、监督会计人员各项工作:计感2.负责组织实施上级领导提出的各项工作计划和目标:业3.负债所属部门内部员工的培训、考核工作,提高财务人员的专业领域知识:
请登录后查看评论内容