

第1页 / 共3页

第2页 / 共3页
试读已结束,还剩1页,您可下载完整版后进行离线阅读
THE END
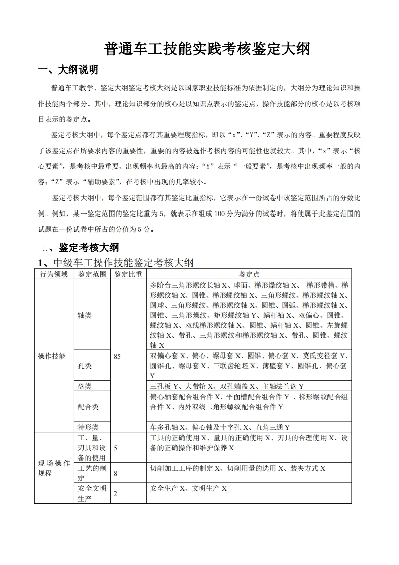
普通车工技能实践考核鉴定大纲一、大纲说明普通车工教学、鉴定大纲鉴定考核大纲是以国家职业技能标准为依据制定的,大纲分为理论知识和操作技能两个部分。其中,理论知识部分的核心是以知识点表示的鉴定点,操作技能部分的核心是以考核项目表示的鉴定点。鉴定考核大纲中,每个鉴定点都有其重要程度指标,即以“x”、“Y”、“Z”表示的内容。重要程度反映了该鉴定点在所要求内容的重要性,重要的内容被选作考核内容的可能性也就较大。其中,“x”表示“核心要素”,是考核中最重要、出现频率也最高的内容:“Y”表示“一般要素”,是考核中出现频率一般的内容:“Z”表示“辅助要素”,在考核中出现的几率较小。鉴定考核大纲中,每个鉴定范围都有其鉴定比重指标,它表示在一份试卷中该鉴定范围所占的分数比例。例如,某一鉴定范围的鉴定比重为5,就表示在组成100分为满分的试卷时,将使属于此鉴定范围的试题在一份试卷中所占的分值为5分。二、鉴定考核大纲1、中级车工操作技能鉴定考核大纲行为领域鉴定范围鉴定比重鉴定点多阶台三角形螺纹长轴X、球面、梯形燥纹轴X、梯形带槽、梯形螺纹轴X、圆锥、梯形螺纹铀X、三角形螺纹、梯形螺纹轴X、圆球、三角形螺纹、梯形螺纹轴X、圆锥、圆弧、梯形螺纹轴X、轴类圆锥、三角形燥纹、矩形螺纹轴Y、蜗杆袖X、双偏心、圆锥、螺纹轴X、双线梯形螺纹轴X、圆锥、蜗杆轴X、圆锥、左旋螺纹轴X、带孔、三角形螺纹和梯形螺纹轴X、带孔、圆锥、螺纹轴X操作技能85双偏心套X、偏心、螺母套X、圆锥、偏心套X、莫氏变径套Y、孔类圆锥孔、螺母套X、三联齿轮坯X、薄壁套Y、圆锥孔、偏心套盘类三孔板Y、大带轮X、双孔端盖X、主轴法兰盘Y偏心轴套配合组合件X、平面槽配合组合件Y、梯形螺纹配合组配合类合件X、内外双线二角形螺纹配合组合件Y特形类车多孔轴X、偏心轴及十字孔X、直角三通Y工、量、工具的正确使用X、量具的正确使用X、刃具的合理使用X、设刃具和设、5备的正确操作和维护保养X备的使用现场操作规程工艺的制切削加工工序的制定X、切削用量的选用X、装夹方式X定f安全文明安全生产X、文明生产X2生产
请登录后查看评论内容