

第1页 / 共6页

第2页 / 共6页
试读已结束,还剩4页,您可下载完整版后进行离线阅读
THE END
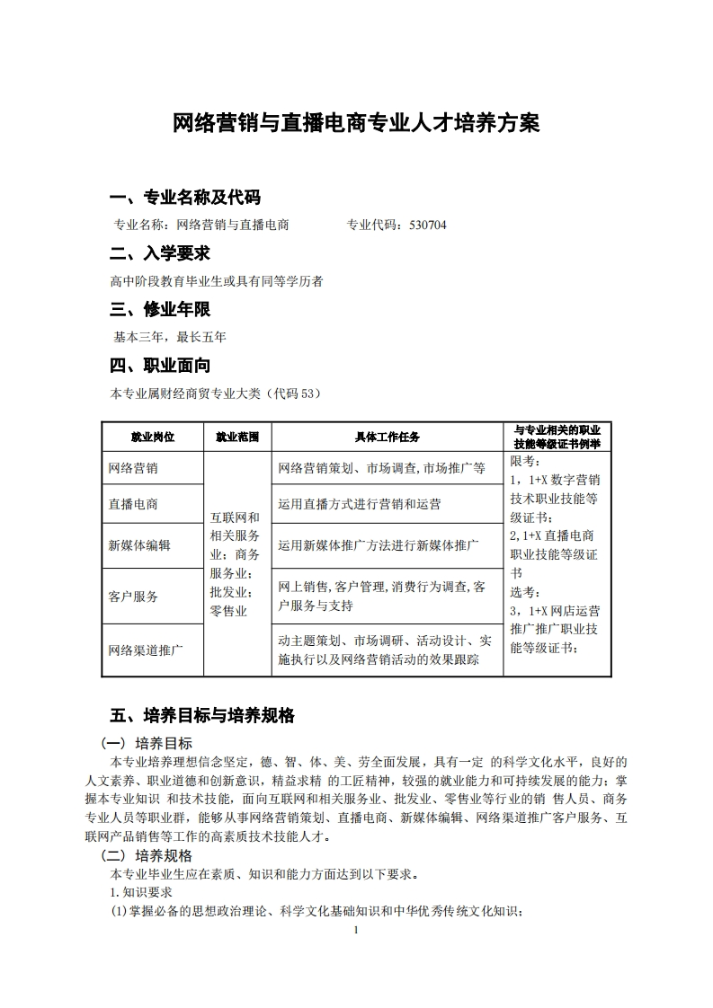
网络营销与直播电商专业人才培养方案一、专业名称及代码专业名称:网络营销与直播电商专业代码:530704二、入学要求高中阶段教育毕业生或具有同等学历者三、修业年限基本三年,最长五年四、职业面向本专业属财经商贸专业大类(代码53)就业岗位就业花圈具体工作任务与专业相关的职业技能等级证书例举网络营销网络营销策划、市场调查,市场推广等限考:1,1+X数字营销直播电商运用直播方式进行营销和运营技术职业技能等互联网和级证书:相关服务2,1+X直播电商新媒体编辑业:商务运用新媒体推广方法进行新媒体推广职业技能等级证服务业:书批发业:网上销售,客户管理,消费行为调查,客客户服务选考:零售业户服务与支持3,1+X网店运营推广推广职业技动主题策划、市场调研、活动设计、实网络渠道推广能等级证书:施执行以及网络营销活动的效果跟踪五、培养目标与培养规格(一)培养目标本专业培养理想信念坚定,德、智、体、美、劳全面发展,具有一定的科学文化水平,良好的人文素养、职业道德和创新意识,精益求精的工匠精神,较强的就业能力和可持续发展的能力:掌握本专业知识和技术技能,面向互联网和相关服务业、批发业、零售业等行业的销售人员、商务专业人员等职业群,能够从事网络营销策划、直播电商、新媒体编辑、网络渠道推广客户服务、互联网产品销售等工作的高素质技术技能人才。(二)培养规格本专业毕业生应在素质、知识和能力方面达到以下要求。1.知识要求()掌握必备的思想政治理论、科学文化基础知识和中华优秀传统文化知识:
请登录后查看评论内容