索佳Sokkia_NET05X全站仪三维测量系统使用说明书

索佳Sokkia_NET05X全站仪三维测量系统使用说明书新质力文库 - 聚焦新质生产力发展的数字化知识库_行业洞察 / 理论成果 / 实践指南免费下载新质力文库
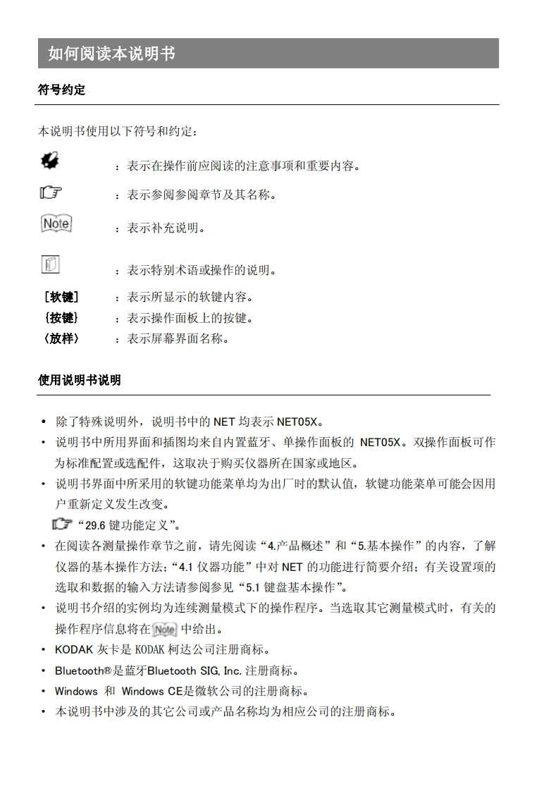
索佳Sokkia_NET05X全站仪三维测量系统使用说明书
此内容为付费资源,请付费后查看
1119
立即购买
您当前未登录!建议登陆后购买,可保存购买订单
付费资源

第1页 / 共235页

第2页 / 共235页

第3页 / 共235页

第4页 / 共235页

第5页 / 共235页
试读已结束,还剩230页,您可下载完整版后进行离线阅读
THE END
喜欢就支持一下吧
评论 抢沙发

请登录后发表评论

    请登录后查看评论内容