建设项目环境影响评价资质中的评价范围类别划分及新旧对照表现行国家强制性标准规范

建设项目环境影响评价资质中的评价范围类别划分及新旧对照表现行国家强制性标准规范新质力文库 - 聚焦新质生产力发展的数字化知识库_行业洞察 / 理论成果 / 实践指南免费下载新质力文库
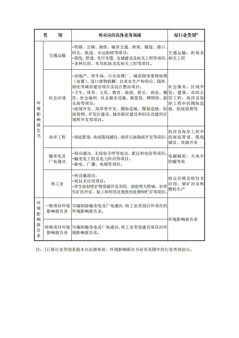
建设项目环境影响评价资质中的评价范围类别划分及新旧对照表现行国家强制性标准规范
此内容为付费资源,请付费后查看
1119
立即购买
您当前未登录!建议登陆后购买,可保存购买订单
付费资源

第1页 / 共2页

第2页 / 共2页
已完成全部阅读,共2
THE END
喜欢就支持一下吧
评论 抢沙发

请登录后发表评论

    请登录后查看评论内容