喷涂工序清洁生产方案实用指南现行国家强制性标准规范

喷涂工序清洁生产方案实用指南现行国家强制性标准规范新质力文库 - 聚焦新质生产力发展的数字化知识库_行业洞察 / 理论成果 / 实践指南免费下载新质力文库
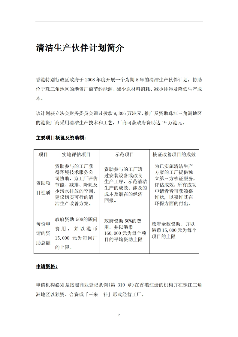
喷涂工序清洁生产方案实用指南现行国家强制性标准规范
此内容为付费资源,请付费后查看
1319
立即购买
您当前未登录!建议登陆后购买,可保存购买订单
付费资源

第1页 / 共85页

第2页 / 共85页

第3页 / 共85页

第4页 / 共85页

第5页 / 共85页

第6页 / 共85页
试读已结束,还剩79页,您可下载完整版后进行离线阅读
THE END
喜欢就支持一下吧
评论 抢沙发

请登录后发表评论

    请登录后查看评论内容