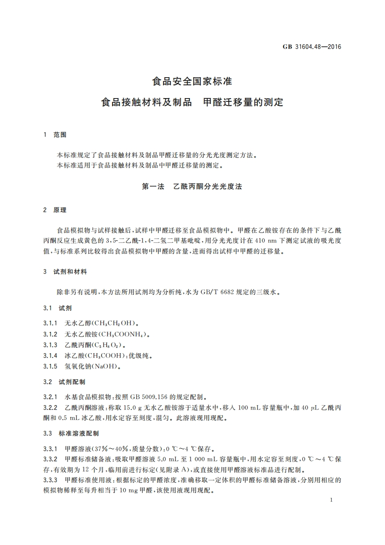
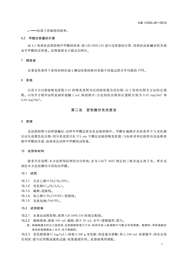
GB31604.48-2016食品安全国家强制性标准规范食品接触材料及制品甲醛迁移量的标准测定

GB31604.48-2016食品安全国家强制性标准规范食品接触材料及制品甲醛迁移量的标准测定新质力文库 - 聚焦新质生产力发展的数字化知识库_行业洞察 / 理论成果 / 实践指南免费下载新质力文库
GB31604.48-2016食品安全国家强制性标准规范食品接触材料及制品甲醛迁移量的标准测定
此内容为付费资源,请付费后查看
1921
立即购买
您当前未登录!建议登陆后购买,可保存购买订单
付费资源

第1页 / 共8页

第2页 / 共8页

第3页 / 共8页

第4页 / 共8页

第5页 / 共8页
试读已结束,还剩3页,您可下载完整版后进行离线阅读
THE END
喜欢就支持一下吧
评论 抢沙发

请登录后发表评论

    请登录后查看评论内容