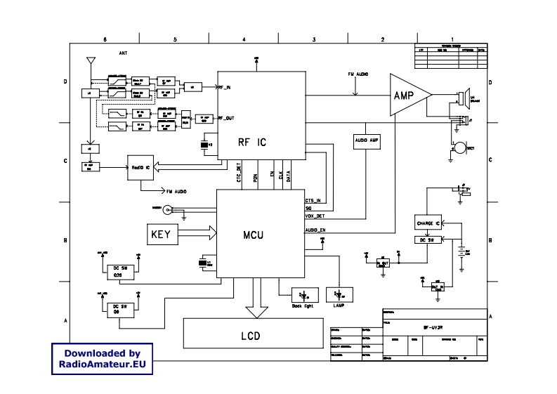
Baofeng_UV-3R_参考电器原理图
5AHTFV ALDAMPRF ICAUDO AUPhdd今FMAU0CTS IH⊙0VOX_DETKEYMCUAUDO EHLA使-UVRLCDDownloaded byRadioAmateur.EU
GENIE吉尼-及维修信息-S-60-S-65曲臂吊高空作业平台操作说明书手册
Genie操作手册Third EditionSecond Printing及维修信息Part No.82407CSS'60S65
富士X-A2_数码相机使用说明书手册
FUJ'FILMBL00004698-H00ZHTDIGITAL CAMERA準備X-A2第一步驟使用手冊基本攝影與播放感谢您選購本產品。本手冊將說明如何使用您基本動畫錄製與播放的FUJIFILM X-A2數位相機以及如何安装隨附的軟體...
ICOM艾可慕IC-900A_E_serv维修手册含电器原理图
iCOMSERVICEMANUALSUPER MULTI-BANDER SYSTEMIE-3882Icom Inc.
雅马哈YW125_FI_BA51_2017摩托车维修零部件说明书手册
米YAMAHAPARTSCATALOGUECATALOGODE REPUESTOSYW125 (BA51)COLOMBIA1SBA5-261S1④YAMAHAGENUINE■Parts Accessories2016/11/4NEWS NODATECOMMENTPEO-MC-160133 Nov.,2,2016 MOD:FIG.17 FUEL TANK...
Akai-HXM659W-tape-维修说明书手册含电器原理图
HX-M459W/M659WAKAI SERVICE MANUALa可BBBEE-0▣·I品一Ⅱ当当MODEL HX-659WSTEREO DOUBLE CASSETTE DECKMODELHX-M459WMODEL HX-M659WI.SPECIFICATIONSTrack System.............4 track 2 chan...
哈曼卡顿Harman-Kardon-HS-650-230-维修手册
harman/kardonHS 350/650DL Service Manualharman/kardonService ManualHS350/230HS650/230Digital Lounge HS 650/230Integrated Home Theater System controllersS3@”G1Q86:15:54harman/kardo...
Marshall-Haze-MHZ40C-Schematic
△人◆:怎LERAIULES CIHERNDE STATEESPREAMP240C-60-0221@MHZ40CFrevea LV白AE02Nr00
ICOM艾可慕IC-02A_AT_E_serv维修手册含电器原理图
COMSERVICEMANUAL114MHz FM TRANSCEIVER1C-02AC-02AT02EDownloaded by▣▣Amateur Radio DirectoryIcom Inc.
Mackie_CR1604-VLZ_Mixer_Owners_Manual
CR1604-VLZMIC/LINE MIXEROWNER'S MANUALoQ可9@go@oooo6 oocoo器1 o0 00o o可ooooooo可oo。@简@顺简@简购购购@崎@购向=。顶@回@回@@十回@@妆回,公三58鹧2▣8@o0:0
Mackie_MR10S_mk3_Schematic电器原理图s
51TTRS OUTINPUTT特的E方北-七下TMR10mk3 preD1性DATEDP点hAPPRYEDI DATEDXBHd
索尼sony_TA-F222-F500_维修图纸手册
TA-F222ESX/F500ESSERVICE MANUALE ModelTA-F500ES:G-AEP ModelAEP ModelUK ModelNYUS ModelCanadian ModelPhoto:TA-F500ESSPECIFICATIONSPOWER OUTPUT AND TOTAL HARMONICItemConditionDataDIS...
爱华Aiwa-NS-XA555-维修手册
aluaa山aSERVICENSX-A555NSX-S555COMPACT DISC STEREO SYSTEMBASIC TAPE MECHANISM 6ZM-3 PR1NM/2ZM -3MK2 PR4N·TYPE:U,LHBASIC CD MECHANISM:4ZG-1 Z3RDSHMREVISION PUBLISHINGSYSTEMCD-CASSE...
中联重工NA-SE-ZOOMLION-ZA64JERT-Li-Service-and-Maintenance-Manua维修手册含电器液压图纸
NA-SEZOOMLIONZooL山aZOOMLIONZOOMLIONZOOMLIONMLIONZOOMLIONZOOMLIONZOOMLIOZA64JERT-LiOMLIONService and Maintenance ManualOMLIONZOOMLIONZOOMLION INTELLIGENT ACCESS MACHINERY CO.,LTD.Z...
雅马哈Yamaha-SP2060-Speaker-Processor-Service-Manual维修服务手册说明书含电器原理图
SPEAKER PROCESSORSP2060SERVICE MANUAL■CONTENTS(目次)SPECIFICATIONS(然合仕樣)..4DIMENSIONS(寸法☒)....7PANEL LAYOUT(/R礻儿y亻T卜)..8CIRCUIT BOARD LAYOUT(1二yKy亻Tヴ卜).9DISASSEMBLY...
Denon-PMA380-int-维修说明书手册含电器原理图
DENONWARTUNGSANLEITUNGTYP PMA-38OINTEGRIERTER STEREO-VERSTARKERINHALTBEDIENUNGSANLEITUNG...............................................................2w6BLOCKSCHALTBILD…>ElNSTELL...
EWM电焊机inverter-Microplasma-20-inverter-Microplasma-50操作与维修手册
EWMHIGHTEC®WELDINGEWM HIGHTEC WELDING GmbHDr.Gunter -Henle-StraBe 8:D-56271 MundersbachPhone::+49(0)2680.181-0;Fax+49(0)2680.181-244Internet:www.ewm.de E-mail:info@ewm.deMHCTpyKUN...
TENNANT坦能T390零部件与电器原理图手册
TENNANTT390Battery Floor ScrubberParts ManualModel Part No.:LPTB03305-SCRUBBER [T390 70CM,PAD,ANZ]Tennant True@PartsANZTo view,print or downloadTennant manuals.visitwww.tennantco.c...
TIG1200PACDC1(R60)电器原理图
ABCDEF13B01024uoa oo8B02044JSY-3746张pp闻邑n■Pc中▣nd地bm旧B16007COUT+CP2 CPI中CGo0o o0oB04045B03028的np,2B16008777四B8800151NB0e050照山山西口▣Con1C013C1花凹ugCont.B04046围B05003...
使用说明书手册-Tomahawk-30k-y-45
IM3184022023REV02TOMAHAWK®30K&45MANUAL DE INSTRUCCIONESSPANISHLINCOLNELECTRICLincoln Electric Bester Sp.z o.o.ul.Jana lll Sobieskiego 19A.58-260 Bielawa.Poloniawww.lincolnelectric...
艾可慕IC-M23_Manual操作说明书手册20260331中文版
cOM使用说明书VHF船用收发机iM23COMFLOAT'NFLASH也a三IC-M23图岛可CH圆图Icom Inc.
MKS-20_维修手册电器原理图
JUN.1986w-国MKKS-2▣SERVICE NOTESTop Paret-SPECIFICATIONSFirst Edition22022441DUTFUTInoon..,,,,,,,,,4::Unaelance:IK且:0dc士0且TUNABLE RANGE..........438-486H:BAabeme midds CNOTE1a...
HarmanKardon-FL8400-cd-维修说明书手册含电器原理图
The Harman KardonModel FL8400Manual ACOMPACT DISC CHANGERTechnical Manualharman/kardon FL8400 c......06666CONTENTS■LASER BEAM SAFETY PRECAUTIONS44…2TROUBLESHOOTING…4…25BEFORE R...
ATV930_950安装手册(版本07)2019
ATV御程系列变频器ATV930,ATV950安装手册03/2019SchneiderElectricwww.schneider-electric.com
ESAB-Tig-4000i操作手册含电器原理图
GBESABTig 4000iAristo TMZSO HVInstruction manual0458640101GB060523Valid for serial no.620-xxx-xxxx
YASKAWA-安川SIEP_C71061686_SI-EL3_Powerlink_TM安装调试说明书手册
YASKAWAPowerlink OptionOptions Card for AC Drives and Regenerative UnitsTechnical ManualType:SI-EL3SI-EL3/88
SKYJACT-SJ519TH-Service-Manual维修保养说明书手册
SKYACKSERVICEMANUALSJ519 THTELEHANDLERS216942ACOctober 2020ANSI
Skyjack-SJ4732-操作说明书手册
SKYACKOPERATIONMANUALSJ3215,SJ3219,SJ3220,SJ3226SJ4726,SJ4732,SJ4740DC ELECTRIC SCISSORS216380AFASeptember 2020ANSI/CSA
建武thk20-40ae_使用说明书手册中文版
使用说明书oo9.0000g000GOOMNEKENWOOD品遇5周144 MHz FM收发机TH-K20ATH-K20E430 MHz FM收发机TH-K40ATH-K40E声明本设备符合2014/53/EU指令的基本要求。限制本设备需要许可证,仅限在以下国家使...
ZTC1500V733英文操作手册2018年5月第1版
ZOOMLIONZTC1500V Truck CraneOperator's ManualEdition 1 May 2018
CROWN-CT400B-维修操作说明书手册-ct400sm
空Gf▣UTHE PROFESSIONAL AUDIO DIVISION OF CROWN INTERNATIONAL,INCPOWER AMPLIFIERSERVICE MANUALCOM-TECH°400Model CT400B1995 by CROWN INTERNATIONAL,INC.Mailing Address.Shipping Addr...
Pantum-P3000-Series-Spare-Parts-Manual零部件手册
P3000 Series Spare Parts ManualWWWPANTUM.COMPantum P3000 SeriesMonochrome Single Function Laser Printertismmocareflly read this Guide beforeusing the printer
AGILENT安捷伦_3000x_UserGuide_cn操作说明书手册
Agi lentInfiniivision 3000 X系列示波器用户指南Agilent Technologies
FT-411_serv维修手册含电器原理图
FT-411TECHNICAL SUPPLEMENTDownloaded byl▣口Amateur Radio DirectoryMANUALE DI SERV.XPT-411059108012605910801004YAESU MUSEN CO.,LTD.C.P.0.BOX 1500,TOKYO,JAPANYAESU U.S.A.17210 Edwar...
ALNICO-DJ-S41-2维修电器原理图手册
CPU UnitDISPLAY3f39:月用P下PTR8云8心87通个MIC JACK学1102-01-54s105w329;9V/MRPT格501451CALLK SW304CALLUPKw3s551瞅塑®DEV耧SPEAKERW楼」FUNC人熟+器POWER SWR4.7301TPS303oLBON AIRCPU p...
Tennant-443C
TENNANT443CParts ManualqMM294578-748Rev.05(06-93)HomeFind...Go To.
ADVANCE-Advance_Terra-4300B_Rider-Sweeper_Parts说明书手册含电器原理图
TerraTM 4300BPARTS LISTAdvance model:908 4309 010Advanceby Nilfisk-Advance1462811000(3)2008-07
艾可慕Icom_IC-W32A–IC-W32E-(-Manual操作说明书手册)20260331中文版
COM使用说明书双频段调频收发机I&-w3全本设备符合FCC规则第15部分的规定。其使用须遵守以下两个条件:(1)本设备不得造成有害干扰;(2)本设备必须接受所接收到的任何干扰,包括可能导致意外运行的...
Akai-EAA2-eq-维修说明书手册含电器原理图
AKAI SERUICE MAnUALCFFAKAIacSTEREO GRAPHIC EQUALIZERMODELEA-A2
KENWOOD–TM-741-维修电器原理图手册
144/220 MHz,144/430 MHz FM MULTI BANDERTM-641AKENWOOLDownloaded byAmateur Radio DirectoryTM-741A/Ewww.hamdirectory.infoSERVICE MANUAL1991-9 PRINTED IN JAPANB51-8139-00(A)1599.MICRO...
FT3DR_DE_操作说明书手册_ENG_EH072M201_1907I-BS-2
YAESUTradioC4FM/FM 144/430MHzDUAL BAND DIGITAL TRANSCEIVERFT3DRFT3DEOperating ManualGPS500TXO1RXO1146.5200445.500FMFMW AUTO MODEADS可FT3DBACK DISP BANDGMA/B月VIMBluetooth
Grundig-M100ADPL-int-维修说明书手册含电器原理图2
GRUDDGSERVICE MANUALHIFI@Bt★32700#ServiceZusatzlich erforder-ServiceManualliche UnterlagenManualfur denKomplettservice:M 100-ADPLSicherheitSafetyAdditionally5流88a6的9required Ser...

























电器原理图-d39699b49d-pdf-1.webp)




2019-c8b01d2a4b-pdf-1.webp)
















20260331中文版-4fed903257-pdf-1.webp)





